4月18日,长沙楼市“以旧换新”政策终于落地。
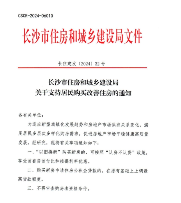
长沙市住房和城乡建设局印发《关于支持居民购买改善住房的通知》,规定即日起,全市范围内“以旧换新”购买新房的,可按照“认房不认贷”政策,享受首套房首付比和按揭利率优惠;购买新房申请住房公积金贷款的,在原有基础上上调最高贷款额度;同时不再审查购房者资格条件。
长沙楼市自2017年“318”政策之后进入限购时代,“以旧换新”政策的出台被认为是长沙全面取消楼市限购的标志,不少地产人士发圈庆祝。
业内人士:长沙全面放松限购政策
业内一致认为,本轮政策中的第三条“不再审查购房者资格条件”,意味着自2017年开始实行的“长沙限购”已全面放松。湖南建工置业投资有限公司副总经理周事勇认为,这是基于目前长沙房地产市场进行的调整,也符合国家一城一策的原则。
2017年3月18日,长沙规定非本市户籍家庭限购1套新房,自此进入严苛的限购时代。直到2023年9月22日,长沙明确居民家庭(含非本市户籍家庭)在长沙购买首套商品住房,不再需要提供购房证明,限购政策松绑。
易居研究院研究总监严跃进在接受潇湘晨报记者采访时表示,长沙政策的定位很清晰地指向要换房的群体,即基于供求关系和新型城镇化的变化,具有非常好的导向。“很巧妙地将‘以旧换新’‘认房不认贷’两个涉及到换房的政策结合”。
广东省住房政策研究中心首席研究员李宇嘉称,以旧换新主要包括三种形式:一是开发商或国资平台收购旧房,如郑州;二是房企联合经纪机构对旧房优先推售;三是给予一定的购房补贴。目前,各个城市三种模式都有,只是比重不同。此次长沙还未公布具体的形式,但根据公开信息,换置的新房有贷款利率优惠、限购优惠、税收优惠等,具体还要待后面细则出台。
在严跃进看来,各地“以旧换新”政策虽然打通了旧跟新之间的各种交易的环节,但有些成本没降低,“认房不认贷”政策加上去之后是在环节上降低成本的同时,使得换房的市民能够享受到更低的资金成本。
有利于减轻“以旧换新”群体购房成本
本轮新政主要利好哪些购房群体?将对长沙楼市产生什么样的影响呢?
湖南中原研究院执行院长陈世霞说,长沙本次出台“以旧换新”政策主要是针对改善市场,缩短改善型需求二手房置换周期,并降低改善住房需求购房成本,让二手房市场活跃起来,并带动新房市场,有利于进一步促进长沙新房二手房市场的成交。
“主要还是要刺激新房市场,是一个非常强的催化剂”,湖南新环境房地产经纪连锁公司副总经理明宾说,通过“以旧换新”来购买新房的,可以享受首套房的首付比例和利率,用公积金贷款还能享受最高的额度,将减少购买新房客户的整体成本,也会给新房市场的成交产生强大的助推力。
目前,长沙的公积金缴存职工可贷额度按照借款人夫妻双方住房公积金账户余额之和的14倍计算,最高贷款额度为70万元,生育三孩的家庭最高可贷80万元。陈世霞向记者表示,根据新政,“以旧换新”购买新房的,一般家庭申请公积金贷款可以顶格贷到70万,三孩家庭可以顶格贷到80万,不受公积金账户内余额影响。
在润和城集团项目营销总监伍显看来,长沙本轮政策短期效果将利好五一假期,可能会吸引一波市州客户及外地投资客,具有高性价比的二手房,教育、景观等稀缺资源突出的房源会比较受欢迎。
不过,也有业内人士持较为低调的态度。长沙一不愿具名的业内人士说,在前期“923”楼市新政的基础上,多数客户已能获取二套房的购买资格,长沙本轮新政解除了购房资格审核,鼓励换房和改善置业。“但目前市场改善客户基数有限,预判新政的刺激作用有限。”
湖南中原研究院也表示,政策对楼市的具体促进作用,还需要后续市场的验证。
今年以来,长沙新房市场表现平平,但二手房市场却可圈可点。周事勇分析称,二手房大量入市造成价格下浮,不少购房者都去购买二手房。对于刚需客户而言,长沙新房结构不合理,普遍缺少小面积产品,加上价格高于二手房,所以不好选不好买。另外,新房还有一定的交付风险。
