极目新闻记者 叶文波
2024年11月29日,武汉市洪山区“洪山大学之城”官方微信发布天兴乡人民政府《致广大市民朋友的一封信》。文中写道:为保护生态环境,保障游客安全,经研究决定对上洲车辆实施预约限行,目前采取微信小程序的预约方式进行提前预约,每日预约车辆上限300台,约满即止。
天兴洲近期照片
天兴洲原名江心洲,位于武汉市青山区青山镇、江岸区谌家矶之间的长江段江心,行政上为天兴乡管辖,隶属于武汉市洪山区。天兴洲四面环江,具有得天独厚的原生态江岛风情景观资源,是武汉绿色生态旅游的一张名片。与此同时,天兴洲还是武汉湿地自然保护区和饮用水水源地保护区,是国家级保护野生鸟类重要栖息地,承担着维护生态环境的重任。
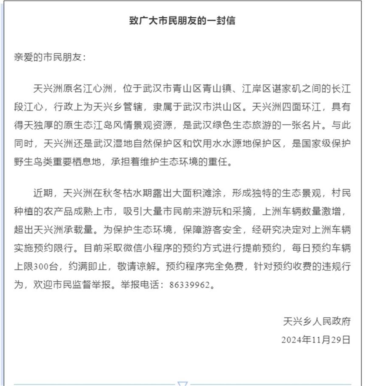
洪山区天兴乡人民政府《致广大市民朋友的一封信》
近期,天兴洲在秋冬枯水期露出大面积滩涂,形成独特的生态景观,村民种植的农产品成熟上市,吸引大量市民前来游玩和采摘,上洲车辆数量激增,超出天兴洲承载量。为保护生态环境,保障游客安全,经研究决定对上洲车辆实施预约限行。目前采取微信小程序的预约方式进行提前预约,每日预约车辆上限300台,约满即止,敬请谅解。

预约程序完全免费,针对预约收费的违规行为,欢迎市民监督举报。举报电话:027-86339962。
