极目新闻记者 吴昌华
通讯员 熊文嘉 李靖
本周周末天气晴好,预计将有大量市民前往墓区祭扫;今年清明节假期为4月4日至6日(周四至周六),共3天,高速公路对7座以下(含7座)小客车免费。在此武汉交警发布出行预警,提醒广大市民尽量选择公共交通出行,了解临时交通管理措施及实时交通路况,建议驾车前往黄陂方向的市民避开岱黄高速走武大高速,合理避堵。
交通研判
(一)扫墓高峰可能出现在节前一个周末(3月30日-31日)。今年清明节(4月4日)为周四,预计市民祭扫可能提前至节前周末。清明节假期期间(4月4日至6日)天气以多云为主,期间可能伴随有小雨,节前一个周末天气相对较好,适宜出行。预计节前一个周末及清明节当天扫墓人流将达到顶峰,即3月30日、31日、4月4日的扫墓人流车流最为集中。

(二)赏花游与祭扫出行叠加,交通压力较大。今年清明节 假期为3天,预计旅游出行量将较往年有所增加,且节前周末赏花踏青和祭扫车流叠加,市内快速路、主次干道交通压力将明显增大;另外,各大陵园周边可能呈现停车位供给明显不足、拥堵时间提前且持续时间较长的现象。
因此,市民在重点时段前往重点区域一定要提前了解相关临时交通管理措施及实时路况,提前规划出行方式及线路,合理避堵。
墓区祭扫
1、扁担山公墓
交通管制:扁担山公墓在3月23日、24日、30日、31日、 4月4日、5日、6日每日7:00至15:00实行交通管制,汉阳大道(蟠龙路至龙阳湖北路)、仙女山路地面层(锅顶山天桥至龙阳湖北路)、燎原路(玫瑰街至汉阳大道)禁止机动车通行(公交车、出租车、持证车除外)。
绕行路线:需通行扁担山墓区管制路段的车辆,可绕行墨水湖北路、蟠龙路、琴台大道、玉龙路等路段。

拥堵预测:汉阳大道(孟家铺立交至孟家铺地铁站方向)、蟠龙路、仙女山路(墨水湖北路以南)、二环线延长线沿线可能出现违停现象;琴台大道、玫瑰街可能因行车绕行车流较大而产生交通拥堵。

2、石门峰陵园
交通管制:3月23日、24日、30日、31日,4月4日、5日、6日每日7:00至15:00,禁止机动车进入石门峰墓区;森林大道(光谷四路至青王路)禁止机动车通行(公交车除外)。
绕行路线:石门峰路段交通管制时,从西向东车辆可由光谷三路—九峰一路—花山大道绕行,或由三环线(南)—高新大道—花山大道绕行;从东向西车辆可由森林大道—光谷四路—九峰一路—高新大道绕行。

拥堵预测:青王路、光谷三路、光谷四路、孟新路、森林大道可能存在车辆违停造堵现象;青王路石门峰路路口因车流较大可能存在拥堵现象。

3、九峰革命烈士陵园及寿安陵园
交通管制:3月23日、24日、30日、31日,4月4日、5日、6日每日7:00至15:00,机动车一律由森林大道枫林路口(寿安陵园)进,从九峰野生动物园路口、九峰一路书画路出,实行单向循环交通。
绕行路线:三环线—珞喻东路—九峰一路—光谷四路—森林大道;三环线—花城大道—花山大道—森林大道。

拥堵预测:九峰一路沿线、部分单向通行道路沿线可能存在车辆违停造堵现象,森林大道进口、书博东路进口、书画路出口处因车流交织可能出现交通拥堵情况。

4、八叠山墓区
交通管制:3月23日、24日、30日、31日,4月4日、5日、6日每日7:00至15:00禁止机动车进入八叠山公墓墓区。
绕行路线:市区—珞喻东路—森林大道—武黄大道;市区—高新大道—花山大道—九峰一路—科技一路;左岭大道—武黄大道方向;左岭方向—未来三路—科技一路。

拥堵预测:武黄大道和科技一路双向单排停车可能存在车辆停车溢出造堵现象。

5、流芳陵园
交通管制:3月23日、24日、30日、31日,4月4日、5日、6日每日7:00至15:00,机动车一律由高新二路进出口进入,由高新大道进出口驶离。
绕行路线:实行高新大道辅道→三环线匝道→三环线高新二路匝道下→高新二路佛祖岭一路路口调头→高新二路流芳陵园单向循环交通。

拥堵预测:高新二路辅路沿线、流芳陵园单向通行道路沿线可能存在车辆违停造堵现象,单向通行道路的进出口可能存在交通拥堵情况。

6、睡虎山陵园
交通管制:睡虎山路、睡虎山侧路实行由北向南单向通行,在柏泉路睡虎山路口实行交通管制,前往睡虎山陵园的机动车一律由柏泉路、睡虎山侧路进入陵园。茶厂小路(柏泉路至睡虎山路)禁止车辆通行。睡虎山区域所有道路禁止车辆停放。
绕行路线:东线:临空港大道(银柏路)——柏泉路——睡虎山侧路——睡虎山东停车场——睡虎山路——柏泉路——银柏路(车流较大,建议绕行西线);西线:银柏路——东柏路——睡虎山西路——睡虎山西停车场——睡虎山西路——东柏路——银柏路(车流较小,推荐通行线路)。

拥堵预测:柏泉路、睡虎山侧路、睡虎山路道路沿线可能存在车辆违停造堵现象。睡虎山侧路与睡虎山路交叉口、茶厂小路两侧路口、柏泉路与睡虎山路交叉路口因车流交织可能出现交通拥堵情况。

7、归元陵园
绕行建议:因祭扫人流、车流较大,预计岱黄高速归元陵园路段通行缓慢,建议市民乘坐公共交通出行。祭扫高峰期,经由岱黄高速到前川地区的驾驶员可选择绕行线路以避开归元陵园通行缓慢路段(桃园集互通处绕行汉孝高速→横店互通→武汉绕城高速→黄陂互通→岱黄高速);未绕行的车辆可能会受到排队进入陵园车辆影响,请提前沿最左侧车道通行,谨慎驾驶、注意安全。

拥堵预测:岱黄高速、050县道可能存在车流集中交通拥堵现象、归元陵园收费处因车流交织可能出现交通拥堵情况。

景区周边和文旅活动道路交通状况
清明节前周末全市天气以晴天或多云为主,市民户外踏青、赏花等活动增加,乡村游、郊外游可能成为户外出行热点。
景区、公园周边堵点主要出现在人员进出口附近道路,部分场所周边交通流量较大,但停车设施不足,容易出现因车辆占道违停而影响通行的现象。
驾车前往黄陂区(木兰景区群)的市民朋友,通过导航关注实时路况,错峰、避堵,建议避开岱黄高速走武大高速。

受景区及公园高活跃度的影响,清明节期间商圈及美食街区热度不减,预计大学生将成为美食区域打卡主力军,区域周边道路人流、车流较大,拥堵常发。预计梦时代、江汉路、武广、光谷 广场、街道口等商圈最为热门,周边道路拥堵程度较高。

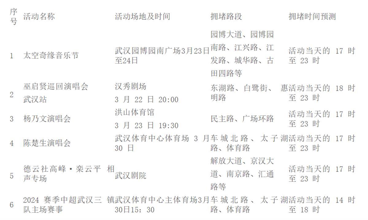
清明节前两周周末及清明节期间将举办一些音乐节、演唱会等大型活动,将吸引较多市民观众前往观看游玩,预计各场地周边道路可能会在活动当天呈轻度及以上交通拥堵。

武汉交警温馨提醒:广大市民在扫墓、踏青出行时请自觉遵守交通规则,建议优先选择地铁、公交绿色出行,错峰出行。进出墓区、景区要注意道路上的标牌提示,听从交警和工作人员指挥,将车辆有序停放在墓区、景区周边临停路段。公安交管部门将强化勤务部署、加大警力投入,做好交通保障服务,大力开展“两客一危”车辆执法检查,严查严处超员、超速、超载、疲劳驾驶、酒醉驾等严重交通违法,防范道路交通事故。
