1月3日下午,胖东来创始人于东来在个人社交平台公布《胖东来人结婚执行标准》,对胖东来正式员工结婚时涉及彩礼、嫁妆、房车、酒席等事项的标准进行规定。
于东来公布《胖东来人结婚执行标准》(图源:个人账号)
原文写道:许多家庭目前面临结婚压力,为实现轻松自由的爱情状态,推动美好生活与社会文明的进步,故出台本执行标准,适用于胖东来所有正式员工。
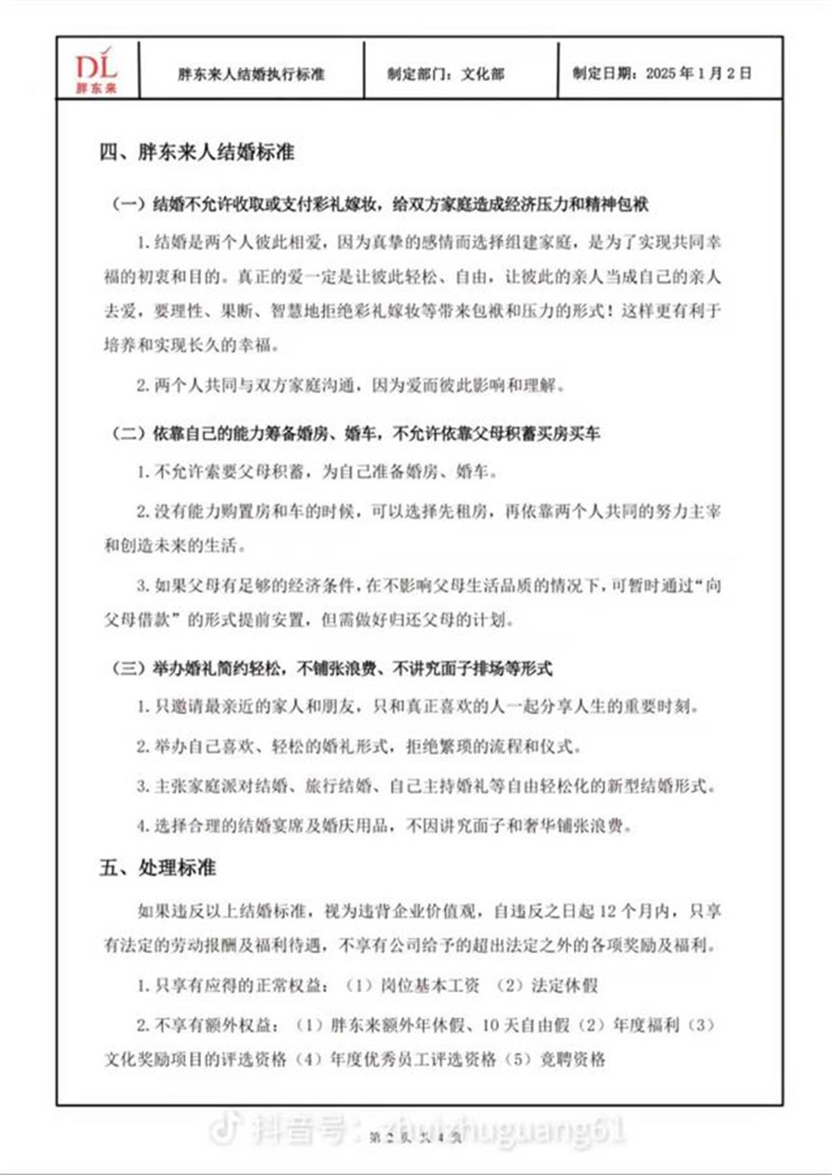
标准具体有三项。首先,结婚不允许收取或支付彩礼嫁妆,给双方家庭造成经济压力和精神包袱。
其次,依靠自己的能力筹备婚房、婚车,不允许依靠父母积蓄买房买车。不允许索要父母积蓄,为自己准备婚房、婚车;没有能力购置房和车的时候,可以选择先租房,再依靠两个人共同的努力主宰和创造未来的生活;如果父母有足够的经济条件,在不影响父母生活品质的情况下,可暂时通过“向父母借款”的形式提前安置,但需做好归还父母的计划。
另外,举办婚礼简约轻松,不铺张浪费、不讲究面子排场等形式。包括:只邀请最亲近的家人和朋友,只和真正喜欢的人一起分享人生的重要时刻;举办自己喜欢、轻松的婚礼形式,拒绝繁琐的流程和仪式;主张家庭派对结婚、旅行结婚、自己主持婚礼等自由轻松化的新型结婚形式;选择合理的结婚宴席及婚庆用品,不因讲究面子和奢华铺张浪费。
公告还提到,如果违反以上结婚标准,视为违背企业价值观,自违反之日起12个月内,只享有法定的劳动报酬及福利待遇,不享有公司给予的超出法定之外的各项奖励及福利。其中,只享有应得的正常权益包括岗位基本工资和法定休假。
不享有额外权益包括:胖东来额外年体假、10天自由假、年度福利、文化奖励项目的评选资格、年度优秀员工评选资格、竞聘资格。
《胖东来人结婚执行标准》部分截图(图源:于东来个人账号)
公告最后写道:初婚人员可自主选择是否申报“胖东来人结婚标准”,如选择申报需要提交申报材料;如选择不申报,或申报后审批不通过的,按照本标准,不享有以上的额外权益;如本人对结果有异议,可通过民主管理委员会进行申诉。提交的材料中一旦发现或有人举报作假、不真实的情况,经调查属实,对当事人按照许昌市胖东来商贸集团有限公司《各项管理制度》中严重违纪(故意隐瞒、弄虚作假或为弄虚作假者提供方便)的条款,解除劳动合同处理。
评论区中,网友们对于该标准的制定议论纷纷。
于东来(图源:个人账号)
据此前报道,2024年11月20日,于东来曾在社交平台称:“胖东来人结婚不允许要彩礼或付彩礼,婚礼不能铺张浪费,酒席只能邀请亲朋好友,且不能超过五桌。如果做不到,公司从制度建设上制定将取消一切福利!”随后引发争议。
同年11月27日,于东来再次发文:“大家不要再为了胖东来的事情而争论了、我的心愿是好的、的确我表达的方式和方法是不对的、这说明大家对公众及个体权利有更强的意识、开心的是大家的愿望都是一致的!一起努力、让国家更美好、让人们更幸福、让世界更美丽!”
2024年12月31日,于东来直播中称未来胖东来将出台更多制度,引导员工更加理性科学地生活。 于东来表示,要让员工明白如何去对待爱情、对待婚姻。
于东来(图源:大象新闻)
公开资料显示,于东来是河南许昌人,1966年出生,今年58岁,河南胖东来商贸集团董事长。2008年获得“全国抗震救灾模范”,2021年,以5000万元的现金捐赠总额,位列《2021福布斯中国慈善榜》第71位。
2023年6月,于东来宣布退休。不过,他也并未停止工作,于东来表示,“我把精力用在量力而行地去建设、传播生活的理念方面,企业经营80%放手了”。
2025年1月2日,胖东来公布2024年营收数据:2024年,胖东来商贸集团销售额达169.64亿元。各业态中年销售额最高的是超市,许昌达到59.45亿元,新乡为21.48亿元,单品中茶叶销售额为6.19亿元,15个销售场所中时代广场营业额最高,达到44.13亿元。
极目新闻综合于东来个人账号、大象新闻、界面新闻、证券时报、北京商报
