据信用中国(云南昭通)网站信息,云南昭通水富市人民医院因存在分解住院、过度诊疗、超标准收费等违规行为,近日已被该市医疗保障局罚款127万元。
涉事医院(图片来源:澎湃新闻)
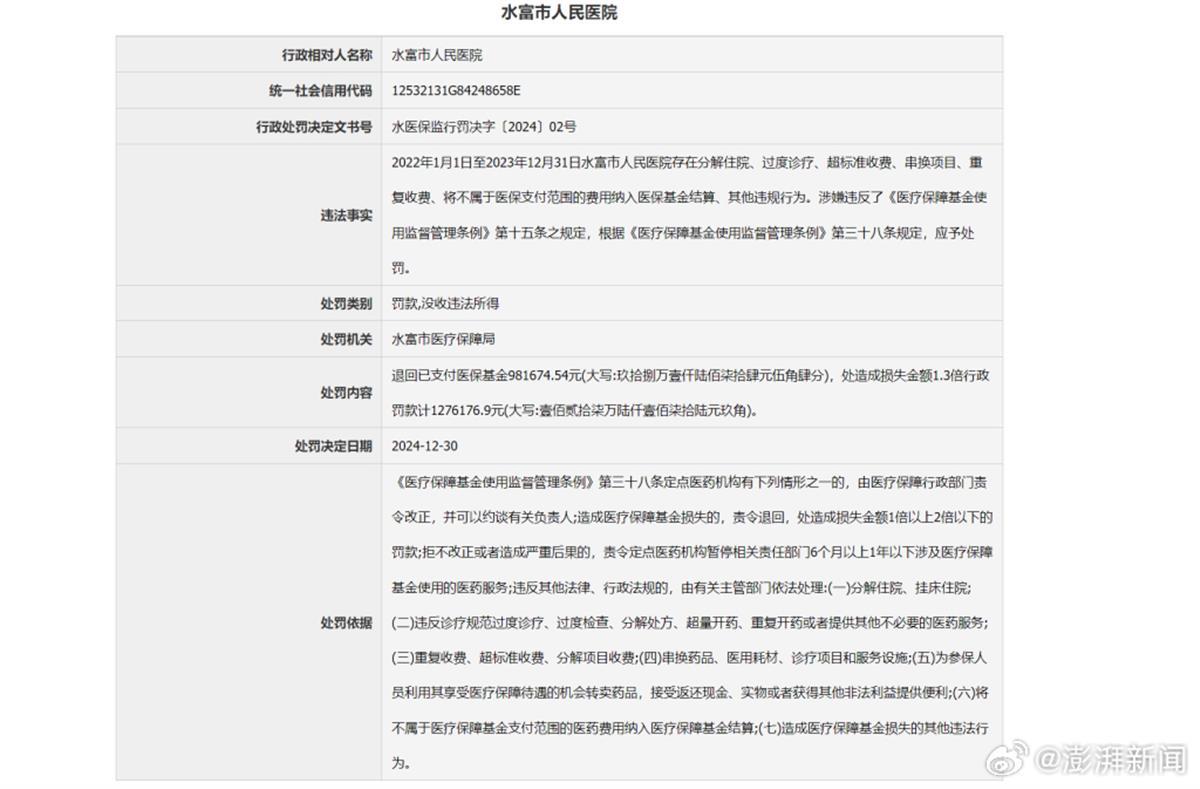
水富市医疗保障局认定的违法事实为:2022年1月1日至2023年12月31日水富市人民医院存在分解住院、过度诊疗、超标准收费、串换项目、重复收费、将不属于医保支付范围的费用纳入医保基金结算、其他违规行为。涉嫌违反了《医疗保障基金使用监督管理条例》第十五条之规定,根据《医疗保障基金使用监督管理条例》第三十八条规定,应予处罚。
处罚决定(图片来源:澎湃新闻)
前述医疗保障局出具的行政处罚决定文书要求该医院退回已支付医保基金981674.54元,处以造成损失金额1.3倍行政罚款计1276176.9元。
另据昭通市政府官网资料,水富市人民医院始建于1974年,目前为集医疗、急救、预防、康复、教学于一体的二级甲等综合医院。
2024年4月3日,昭通市医疗保障局曾组织召开2024年度打击欺诈骗取医疗保障基金联席会议暨警示教育会。通报指出,2023年,全市共检查协议定点医药机构2474家,查处违法违规844家,处理金额1.0039亿元。此外,上述联席会议成员单位就打击欺诈骗保工作作交流发言称,目前欺诈骗保由表面转为隐匿,要加大打击力度;医疗卫生行业专业性强,欺诈骗保案件覆盖面广、利益链长、取证困难,需要加强部门间的联动配合,推进行政执法与刑事司法、纪检监察有效衔接。
全国严查曝光一批医院
极目新闻梳理发现,国家出手严查,近日国内多家医院因“过度医疗”等类似问题受到处罚。
去年12月1日晚间,创新医疗(002173)发布公告,旗下子公司齐齐哈尔建华医院有限责任公司(以下简称“建华医院”)于近日收到齐齐哈尔市医疗保障局《行政处罚事先告知书》,主要内容显示:齐齐哈尔医保局对建华医院进行调查,发现存在违反诊疗规范过度诊疗、分解项目收费、重复收费、超标准收费、串换诊疗项目的行为。齐齐哈尔医保局拟对建华医院做出行政处罚。首先责令建华医院改正;其次,责令退回损失的医保基金321.28万元;第三,处造成损失金额1倍的罚款321.28万元的处罚。
2024年以来,甘肃省医疗保障系统按照国家医保局统一安排部署,依法依规查处了一批违法违规使用医保基金案件。如庆阳市铭城康复医院存在超标准收费、过度检查、过度诊疗等违法违规使用医保基金行为,涉及违规费用112225元。医保部门追回违规基金,并处罚款145892.50元,约谈主要负责人并责令该医疗机构限期整改;武威市星星康复医院存在超标准收费、过度检查等违法违规使用医保基金行为,涉及金额23654.8元。医保部门追回其违规使用医保基金本金,并按照违规金额1.5倍予以行政处罚,金额为35482.2元。
2024年11月23日,国家医保局发布了一则重磅消息,对在2024年度飞行检查中发现的7家定点医疗机构自查自纠严重不到位的情况进行了公开曝光。
央视新闻报道截图
这条通报中,除了一家因串换项目、超标准收费和超范围执业被通报的民营医院外,其他6家公立医院,均被查出存在“过度医疗”问题。如内蒙古自治区人民医院存在82项问题,违法违规金额3466.7万元,但该院在规定时间内自查自纠退回医保基金金额为0(飞检结束2周后,该院退回3.23万元),自查自纠严重不到位;并且部分问题此前已被检查指出,但该院未彻底整改,本次检查时仍大面积广泛存在,屡查屡犯。过度诊疗典型问题有:如“糖化血红蛋白”临床上作为糖尿病监测指标,该指标在8—12周内比较稳定,短期不会发生明显变化,反复检测意义不大,但该院对短期住院患者,一次住院多次开展“糖化血红蛋白”检测。又如“C-反应蛋白”与“超敏C反应蛋白”均可评估感染程度,临床意义基本相同,一般根据需要选择其一进行检测,但该院对大量患者同时开展上述两种检测。这些行为相当于1天内多次测身高,1天内采用多种方式测身高,临床价值不高,浪费医疗资源。该院多种基因检测、粪寄生虫卵集卵镜检、红细胞抗体筛查、乙肝丙肝检测等均存在类似问题,涉及费用535.5万元。
据悉,国家医保局将对全国范围内定点医疗机构自查自纠情况开展抽查复查,对自查自纠严重不到位的定点医疗机构,违法违规问题屡查屡犯、拒不整改的定点医疗机构,将依法依规从严从重处理,并予以公开曝光。
“过度医疗”如何避免?
无论是民营还是公立,许多医疗机构不同程度地存在着过度检查、过度住院等现象,有的是为了获取更多医保支付,有的是为了赚得更多利润,医院的创收压力,成为滋生过度医疗现象的“温床”。
也有观点认为,如今我国过度医疗现象严重,和患者“不合理需求”脱不了干系。很多病人对诊治效果操之过急,希望尽快治好,坚持要求加大用药、使用更高端的设备仪器,这也容易造成医疗浪费,出现对已经没有治疗价值的病例进行治疗的问题。
另一方面,在临床方向上,过度医疗行为的断定标准比较模糊,存在一定的隐蔽性。不过好在这个问题也在逐步得到解决。
为了有效遏制“过度医疗”,需要多方协作,采取综合措施。近年来,医保局和各地的相关机构持续加强监管措施,通过大数据分析和现场检查等手段,及时发现和纠正违规行为。通过多次实施抽查和“飞检”,各地医保局已约谈并处罚了一批存在问题的医疗机构,追回了大量违规使用的医保基金。
加强对医生法律法规的培训也至关重要,使医务工作者充分理解和遵守相关规定,避免因不当行为受到法律制裁。医疗机构也应建立内部监督机制,确保每个环节的合规性。通过设立专门的合规部门,定期审核诊疗项目和收费标准,能够有效防止过度检查的发生。此外,患者的科普教育也至关重要。通过提高患者对医疗过程的理解和对自身权益的认知,能够有效减少不必要的检查。
面对各类医疗乱象,医保局一贯采取“零容忍”的态度,坚决予以打击。目前,各地医保局也已按照统一部署,对下发的数据线索进行逐条核查,并将依法依规对违规医疗机构和医务人员进行严肃处理。
极目新闻综合澎湃新闻、每日甘肃网、证券时报e公司、央视新闻、国家医保局、健康报、人民日报健康客户端
