极目新闻记者 詹钘
近日,有多名残疾人网友向极目新闻记者反映,华职云场科技有限公司(下简称“华职云场”)及其关联公司已欠薪数月,其欠薪对象均为远程办公的残疾人。公开报道显示,华职云场员工超过千人,其中九成以上为残疾人,曾被中国残疾人事业新闻宣传促进会授予“扶残助残爱心企业”荣誉称号。
周口,是华职云场的“远程就业示范区”。有关报道显示,截至2023年7月,华职云场周口就业云场已落成三期共计4500平方米办公场地。
11月25日,极目新闻记者从周口有关部门了解到,警方已经介入调查,当地已专门成立工作组处理此事,并承诺在12月10日之前,解决拖欠残疾人工资的问题。
蹊跷的工作
2024年9月,残疾人张斌(化名)进入周口森宇科技公司工作。该公司就在周口就业云场,同行和同事之间都知道,他们都是“华职云场”的一分子。
37岁的张斌称,今年9月份,他在一个残疾人群内看到消息,说有机会可以居家办公,每天打打电话、发发朋友圈,一个月能拿到保底工资2100元。
双方签订合同前,需要把自己的残疾证扫描件发送给对方。进入公司后,张斌的任务每天就是通过企业微信,上下班的时候到点打卡,下午会学习一个小时左右的视频剪辑,没有其他具体业务工作。
张斌询问小组长,具体后面是干什么工作,得到的回答是每天坚持网上上下班打卡,跟着学习就行。
远程打卡(图源:受访者)
另一名残疾人林俊(化名)人在四川,他于今年8月25日入职与张斌同在一个地址的周口聚爱信息科技公司。每天工作内容是一个个拨打上级给的电话,招聘人员进公司,发展新的员工。9月份,他的个人关系又被转到周口森宇科技公司。后来就只是打卡、学习,没有任何工作内容。
本来每个月是28日发工资,但是一直拖到10月底,每月2100元的工资都没有发放。
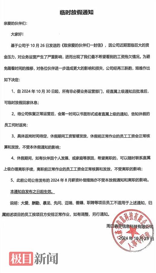
10月29日,林俊所在的企业微信群内发布了一则临时放假通知,通知称,因公司近期面临巨大的资金压力,对业务运营产生了严重影响,进而出现了工资拖欠的情况。为了避免对员工造成更大的影响和损失,自2024年10月30日起,所有非必要业务运营部门,可临时放假回家休息,待公司恢复正常运营后,根据相关通知进行返岗。
通知发放后,公司方面便没有了消息,直到远程办公的残疾人都得知没有拿到工资,大家才选择报警。
曾有视频审核等业务
来自山西长治的残疾人魏瑾(化名)称,他已经在“华职云场”工作有一段时间了。
魏瑾回忆,他最早是在公司的漯河基地办公,刚开始的时候公司还没几个残疾人,之后就都把员工辞退了,全部换成了残疾人。那个时候员工有招聘、介绍入职的任务,成功招聘一个人公司奖励300元。
在公司,魏瑾是平台直播审核业务组长,主要对一些国外直播平台的直播内容是否合规进行审核。每天连续工作12个小时,上二休二。之后转为居家的远程岗位,工作内容变成对电商平台的假货审核。
今年入职周口森宇科技后,作为组长,魏瑾的工作内容就是组织组员远程打卡,然后播放视频剪辑的课程让组员学习。
临时放假通知(图源:受访者)
工作期间,魏瑾的个人关系已经转过包括周口百耀信息科技公司、周口森宇科技公司等好几家公司,但工作内容和模式基本没变。魏瑾称,这些公司的背后都是“华职云场”。
魏瑾回忆,从今年8月份开始,公司突然大规模地招聘远程工作的员工,而且只招聘残疾人。他作为小组长,小组编号为102组,组员超过50人。
“我们当时问过上级,找这么多人到底是想干嘛?”魏瑾说,上级给他的回答是:先培训着,公司后期会转型处理。
从9月份开始,公司就一直没发工资。10月初,还能打通人事部的电话,但几天之后就打不通了。10月25日左右,公司开始在企业微信中清退员工,群里人都被删除。“后来就剩了10来个人,我也就没管了。”
公司经营异常,警方介入
多名残疾人告诉极目新闻记者,“华职云场”实为华职云场科技有限公司。
天眼查信息显示,该公司在2023年3月11日成立,实缴注册资本1000万元人民币。公开信息显示,2024年11月5日,该公司已经因为“通过登记的住所或者经营场所无法联系”被列入经营异常名录。作出决定机关为杭州市高新区(滨江)市场监督管理局。
在华职云场科技有限公司的官网首页,明确写着“0元用工,残疾人外包用工补助”的广告词。其服务有“助残补贴政策兑现服务”,该页面还通过计算的方式,直观地显示企业安置一定数量的残疾人之后,能够获得国家退税的金额。
有行内人表示,华职云场的运作模式就是大量招聘残疾人员工,并提供技能培训,然后发挥自己相当于“中介”的作用,向有需求的企业提供价格低廉的劳务。
另外,一定数量的残疾人进入企业,还能够让企业能够符合国家相关退税规定。
公司网页广告(图源:华职云场官网)
11月25日、26日,极目新闻记者尝试联系华职云场、云场科技、周口百耀信息科技、周口森宇科技等所涉公司,企业注册登记电话均无人接听。
多名残疾人表示,此次拖欠工资事件影响到全国各地数千名残疾人,但官方并未公布相关数据,而根据媒体2023年5月报道,当时华职云场已吸纳上千人就业,其中90%为残疾人。报道中,公司负责人估计到2023年底,有望帮助5000名残疾人实现远程就业。
极目新闻记者联系周口市及川汇区两级残联,工作人员均表示由专班进行处理;对于公司是否涉嫌违法犯罪等信息,工作人员均表示对相关情况不了解。
周口当地工作专班人员告诉极目新闻记者,目前已经联系相关公司筹措资金,公司是否违法等情况公安部门正在调查处理,预计拖欠的工资会在12月10日前发放到位。
事发地警方则回应称,该案件已经介入侦办,但并未透露详细案情。
企业帮助残疾人就业无疑是一件大好事,但还要确保好事得以落实,每一步都走得稳健,才能帮助残疾人融入社会,既温暖人心,又切实有效。残疾人在就业求职过程中,也应当细心甄别信息真伪,以防落入陷阱,遭受欺骗。
