近日,有网友称山西晋中一国企公开招聘公示中,有一入选者学历为高中毕业,不符合该岗位的学历要求。据左权县融媒体中心公众号于11月10日发布的公示,左权县开花调文化发展有限公司公开招聘了5名工作人员,其中一位报考岗位为直播运营总监的入选者李华(化名),综合成绩为95.2分,毕业学校为左权中学。
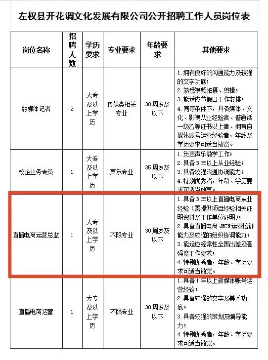
天眼查显示,左权县开花调文化发展有限公司系国有全资企业,成立于2021年,是一家以从事广播、电视、电影和录音制作业为主的企业。企业注册资本3000万人民币。另外,据左权融媒11月1日发布的公开招聘工作人员公告,直播电商运营总监岗位的学历要求为大专及以上学历,“其他要求”一栏注明,需具备3年以上直播电商从业经验,且需提供相关证明材料,特别优秀者可放宽年龄、学历要求。
11月15日,左权县开花调文化发展有限公司行政办公室工作人员告诉《正在新闻》,该入选者是通过公开招聘入选,虽然学历为高中毕业,但相关工作经验符合要求,也提供了详细的项目经验证明,“我们招聘公告上也写了,优秀者可以放宽年龄和学历要求”。该工作人员还表示,在发布招聘公告后,这个岗位只有一人报名。该岗位入选者李华告诉《正在新闻》,他在高中毕业后一直从事自媒体、直播类工作,应聘该岗位后,依据要求提供了相关工作经验证明,最终通过了面试。谈到报考原因,李华表示,“我就是左权县人,希望能用自己的经验,为家乡电商行业做点贡献”。
