台风“康妮”持续影响,宁波下了一夜的雨雨雨雨雨雨雨雨……
“康妮”可能于今天下午
在浙江温岭附近沿海二次登陆
中央气象台11月1日06时发布台风黄色预警。
宁波市气象台今早6时发布台风报告单,级别为台风紧急警报。
预计,“康妮”将以每小时35公里左右的速度向北偏东方向移动,强度逐渐减弱,有可能于今天下午在浙江温岭附近沿海登陆(8-9级,20-23米/秒,热带风暴级),之后转向东北方向移动,并在东海北部逐渐变性为温带气旋。
受其影响,今天白天宁波市阴有暴雨局部大暴雨,沿海海面有东北风8~10级,下午转西北风9~11级,请注意防范。
不论是否登陆,“康妮”都将给我市带来明显的风雨影响。如果登陆,由于地形摩擦作用,台风的移速会减慢,对宁波的影响时间还可能增长。
▲10月31日08时-11月2日08时48小时雨量预报图
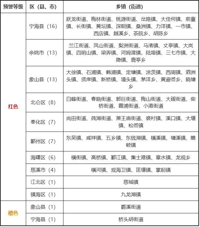
宁波全域预警
今早出门务必小心
截止到11月01日06时雨量(毫米):全市平均111,江北97、慈溪106、奉化115、宁海129、镇海103、北仑104、海曙100、象山114、鄞州148、余姚90、单站最大为鄞州童村站240。
截至目前,宁波全域台风黄色预警,鄞州发布暴雨红色预警,其余地方均发布暴雨橙色预警。
今早出门,请大家务必提高警惕注意做好防范。
宁波发布山洪灾害红色预警
10月31日18时,市水利局、市气象局联合发布山洪灾害红色预警。
▲宁波市山洪灾害预报预警图(10月31日20时-11月1日20时)
根据预警,请各地密切关注天气形势及雨水情变化,加强分析研判,及时做好山洪灾害预警工作,并督促指导基层地方政府落实责任,加强巡查排险,必要情况下提前组织危险区群众转移,确保人民群众生命安全。
今天,铁路宁波站大范围停运
铁路宁波车务段发布消息,受第21号台风“康妮”影响,为确保铁路运输安全和旅客出行安全,铁路部门计划:
11月1日11时至22时,对途经杭深铁路台州-苍南间的列车;
11月1日14时30分至20时,对途经金温铁路温州南-青田间、杭温高铁温州南-楠溪江间的列车,采取临时停运措施。
预计今天,铁路宁波站开行列车,尤其是经杭深铁路运行南下前往温州、福州、厦门、深圳方向列车开行将受到大范围影响。
关于列车开行具体信息,请关注车站公告或致电铁路12306客服热线查询,以便妥善安排行程。
今天,宁波机场31架次航班取消
受第21号台风“康妮”影响,为确保旅客出行安全,截至10月31日21时30分,宁波机场11月1日取消的航班如下:
进港航班16架次
出港航班15架次
旅客接到电话、短信告知航班取消信息时,切莫轻信,应及时通过所乘航司服务热线、官网、APP等,或拨打宁波机场阳光服务热线0574–81899000、查看浙里飞小程序等方式进行核实。
多条公交线路停运、改道、缩线
受第21号台风“康妮”影响,为确保行车及市民人身财产安全,11月1日,宁波公交集团对受影响公交线路实施临时停运、改道、缩线。具体如下:
一、临时停运
339-1路、339-2路、336路、336-2路、336-3路、381路横溪班次、383路秦山班次、383路毛力班次、八字村专线、公有村专线实施临时停运。
二、临时改道运营
338路:双向撤销洪家畈(今新集团)、后洪家畈、方家站东、慈孝乐园、灵峰站、鞍山翁家、鞍山村、宁波市社会福利院(南山老年疗养院)、保国寺、苏家村、灵山、横路陈村、东保线荣吉西路口站点。
三、临时缩线运营
338区间:广厦怡庭—慈孝乐园
微21:慈城—慈孝乐园
乡旅1号线:和义大道—保国寺
此外,11月1日,东方巴士将停运43条、缩短1条山区公交线路。
停运43条:
602:公交塘溪站—雁村
602-1:梅岭芝山—北岙村里岙
602-2:涨池岙—象峰
609:塘溪东山村—公交塘溪站
611:公交孔家潭站—道成岙
613:公交横街站—大雷
613-1:公交横街站—竹丝岚
613-2:公交横街站—王仙岗
613-3:公交横街站—马联
613-4:公交横街站—竹丝岚(王仙岗)
615:公交横街站—朱敏
615-1:公交横街站—惠民
615-2:公交横街站—爱岭
615-3:公交横街站—狮红
615-4:公交横街站—爱中董家
615-5:公交横街站—吼声
616-1:公交鄞江站—箭峰
616-2:公交鄞江站—龙峰观顶
617:公交鄞江站—杖锡·后龙岩下
617-1:公交鄞江站—杜岙(含637杜岙班次)
617-2:公交鄞江站—黄岩头站
617-3:公交鄞江站—李家坑西
617-4:公交鄞江站—百步阶
617-5:公交鄞江站—章水下塘站
617-6:公交鄞江站—里梅
617-7:公交鄞江站—低坪
617-8:公交鄞江站—花桃
617-9:公交鄞江站—章水梅岭
631-1:大雷—市中医院
640:公交孔家潭站—梅岭金山
640-1:公交孔家潭站—梅岭芝山
640-2:公交孔家潭站—清塘
641:公交鄞江站—里村
647:惠民—朱敏-公交高桥站
665:雁村—公交景湖水岸站
675:公交孔家潭站—公交裘村站
675-1:公交孔家潭站—楼隘—公交裘村站
676:公交孔家潭站—大岙村
679:公交乌头门站—小皎
685:蜜岩-公交集士港站
687:蜜岩—上庄
687-1:蜜岩—中村卫生院
687-2:蜜岩—石潭文化礼堂
缩短1条:
631:朱敏—市中医院调整为上阵加油站—市中医院,间隔调整为25-29分钟。
海上客运全部停航
进入Ⅱ级防台应急响应后,海事部门持续通过短信平台、电话、VHF等方式发布安全信息,提醒相关船舶前往安全水域避风,并做好防台措施。同时,海事部门加强防台期间应急值守力量,及时应对突发应急情况。
宁波沿海客运航线已全部停运
目前,宁波沿海客运航线全部停航,19个涉水工程已全部停工,相关施工船舶全部落实安全避风措施,海巡艇、港作拖轮、社会应急力量等120余艘应急力量船舶在港口实施科学布防。
海事部门提醒,各有关单位和船舶应密切关注台风动态,按照《船舶防台风指南(试行)》和各自防台预案做好防台工作。如遇紧急情况,请拨打全国统一水上遇险求救电话“12395”。
宁波“菜篮子”,管够!
台风“康妮”渐近,宁波人的“菜篮子”稳不稳?10月31日,记者从宁波农副产品物流中心得到了肯定的回答。
市场内储存的冬瓜
“市民放心,‘菜篮子’稳得很。”农副产品物流中心下属蔬菜批发市场行情分析员竺文杰表示,市场日均销售量保持在2800吨左右,动态储备量约4000吨,可充分满足台风期间宁波地区的蔬菜供应需求。
工人正在卸货







