男方曾不顾劝阻入赘,结婚才半年多
8月26日,徐先生告诉大皖新闻记者,他们都是浙江杭州本地人,其子王越(化名)随母姓,1999年出生,今年才25周岁,是家中唯一的儿子,父母亲双方亲属都对这棵“独苗”疼爱不已。而王越从小就表现出超越同龄人的成熟,待人有礼貌,乖巧懂事。2019年,王越在大学时与同龄的校友毛英(化名)相恋,2023年,双方正式领证,这段校园恋爱最终落地开花。
但是在此过程中,男方面临需要入赘的现实。“当时我们家里是一万个不同意!”徐先生介绍,尽管父母不同意,但王越说二人是真爱,态度坚决,家人拗不过只好同意。今年1月中旬两人举行婚礼,因为前来祝贺的亲友太多,连摆了两天酒席。看着儿子成家,徐先生也欣喜不已,当天接连在朋友圈分享了婚礼现场的照片和视频,并配文“有情人终成眷属,希望你们能恩爱一生,百事顺遂!”,照片中二位新人身穿红衣,面带微笑,透着喜庆。
婚后,王越是在一家银行任业务经理,毛英则是浙江省立同德医院的护士,一同住在女方家里,在亲友眼中,二人工作稳定,生活幸福。“小夫妻俩看着感情很好,同桌吃饭王越经常会给爱人夹菜,也没见过他们争吵。”徐先生说,儿子王越全身心投入到了这段感情中,婚后热爱生活,也很自律,遇到假期小两口还会出门旅游,女方对长辈也还不错,父亲节他还收到了儿媳发来的红包,这对小夫妻的甜蜜生活也让作为家长的他倍感欣慰。
然而这样的甜蜜仅仅持续了半年多。
遭受打击,男方留下遗书遗言轻生
徐先生向大皖新闻记者介绍,今年7月30日,王越给毛英买了一部新手机,当晚,王越在帮忙导数据时发现了妻子跟同事——浙江省立同德医院医生刘某某的不雅视频、合照,以及“不寻常”的聊天记录,这让王越备受打击。
徐先生称,8月1日,心灰意冷的王越请了假带着毛英前往舟山散心,在此期间,还曾用毛英的手机与刘某某联系。8月2日凌晨,王越写下了遗书发给毛英。
死者留给妻子的遗书(来源:死者母亲微博)
家属提供的照片显示,王越在遗书中写道:“吾妻,谢谢你陪我度过人生最美好的年华,我们一起经历了这么多美好的事情。我永远爱你。只是经过这次你的背叛,再也回不到从前了。对不起,我真的挺不过去了……”在遗书中,王越还表达了对刘某某的怨恨,并再次向妻子深情告白:“我爱你,如当初。我们来生再做夫妻。”当天凌晨2点多,王越将这封遗书发给了妻子,早上快9点时,对方回复“等我”。
徐先生则告诉记者,作为父亲,他等来的是儿子的死讯。当天中午,宾馆工作人员进房间时发现王越已经在衣柜内自缢身亡。这突如其来的悲剧让全家人无法接受,更令人痛心的是,事后,他们在王越的手机里还找到了录好的遗言,同样表达了对遭遇背叛的绝望。
事后,王越的遗体被运回了浙江萧山。徐先生介绍,事发至今已过去了快一个月时间,但女方家迟迟未出面,王越的遗体依旧存放在殡仪馆内。家属也曾找到浙江省立同德医院和女方家所在的萧山区衙前镇政府,虽然相关部门组织过调解,但双方一直未能达成一致,家属们也不知道院方对于毛、刘二人的最终处理结果。徐先生表示,目前,男方的诉求是,女方要出面处理后事,让逝者早日入土为安,同时还要进行一定的赔偿。
8月27日,根据家属提供的联系方式,大皖新闻记者多次联系毛英,但显示已经关机,其父母的电话也无人接听,刘某某的号码则显示已是空号。
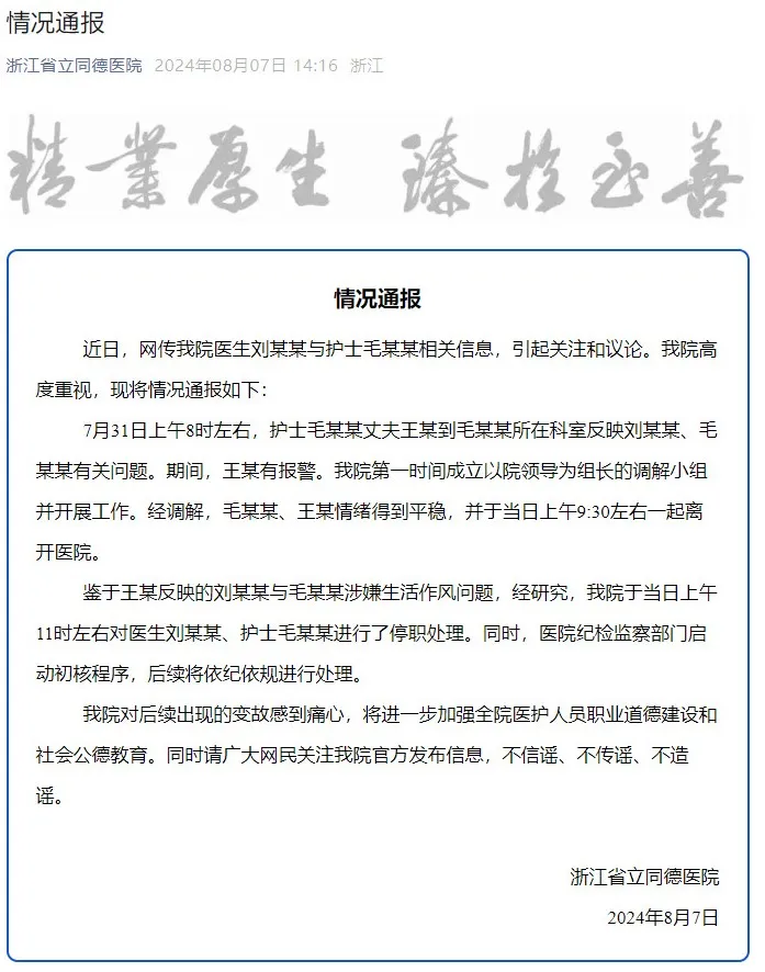
大皖新闻记者注意到,王越家人在网上发帖反映此事后,很快引发关注。8月7日,浙江省立同德医院发布情况通报称:7月31日上午8时左右,护士毛某某丈夫王某到毛某某所在科室反映刘某某、毛某某有关问题。期间,王某有报警。医院第一时间成立以院领导为组长的调解小组并开展工作。经调解,毛某某、王某情绪得到平稳,并于当日上午9:30左右一起离开医院。鉴于王某反映的刘某某与毛某某涉嫌生活作风问题,经研究,该院于当日上午11时左右对医生刘某某、护士毛某某进行了停职处理。同时,医院纪检监察部门启动初核程序,后续将依纪依规进行处理。
通报中还称:“我院对后续出现的变故感到痛心,将进一步加强全院医护人员职业道德建设和社会公德教育。”
如今,20天过去了,此事是否有处理结果,又进展到了哪一步呢?8月27日,大皖新闻记者联系了浙江省立同德医院,工作人员回应称,毛、刘二人均没有来上班,此前院方已经发布了情况通报,目前尚未发布新的通报。
萧山区衙前镇政府工作人员则告诉大皖新闻记者,女方户籍地确实在该镇,针对此事,镇里相关部门曾介入协调,但具体结果并不清楚。
徐先生介绍说,对于王越的死因,事发地舟山警方经过调查得出结论:排除他杀,认定为自缢死亡。当地派出所出具的死亡证明显示:8月2日上午,该所接毛某某(女,25岁,浙江萧山人)报警称:在舟山东极一民宿内其老公王某自杀。该所接警后第一时间赶赴现场,后经现场120医生确认,王已死亡。经调查,该死者于8月2日上午在舟山市普陀区东极镇民宿内自缢。经该所调查走访取证、分局技术现场勘查、法医对遗体的勘验和提取物检测,房间内未发现打斗痕迹,死者体表无暴力性损伤,符合缢死特征,排除他杀,判断自缢死亡,家属对此无异议。
