新东方旗下的电商平台东方甄选,及其王牌主播董宇辉,因为“小作文风波”,最近一直住在热搜上。
随着事件持续发酵,昨晚8点,俞敏洪和董宇辉再次合体直播,对舆论进行回应。俞敏洪透露,将为董宇辉成立独立工作室。此外,董宇辉有了三个新身份:“东方甄选高级合伙人”“新东方教育科技集团董事长文化助理”和“新东方文旅集团副总裁”。
持续一周多的“小作文风波”暂告一段落,但董宇辉的小作文合集却被网友当作中小学生的写作范文,甚至中高考满分作文,开始在全国各地的家长群刷屏——
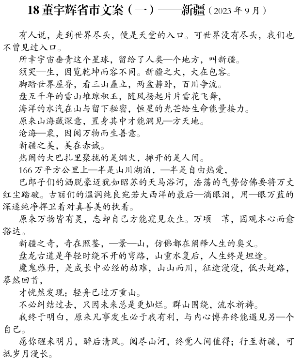
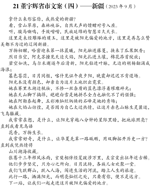
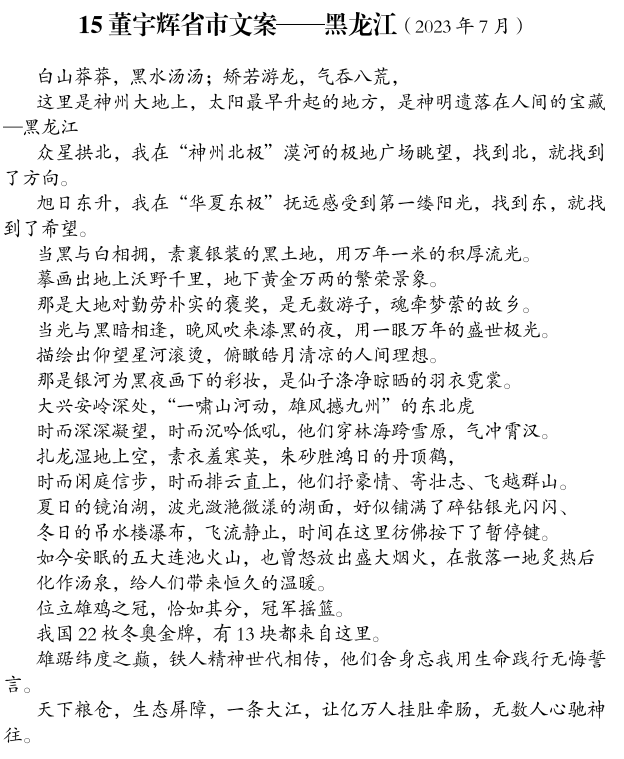
这次被卷上风口浪尖的吉林版小作文,尤其受关注,风波之外,还有不少网友从董宇辉的娓娓讲述中感受到吉林之美:
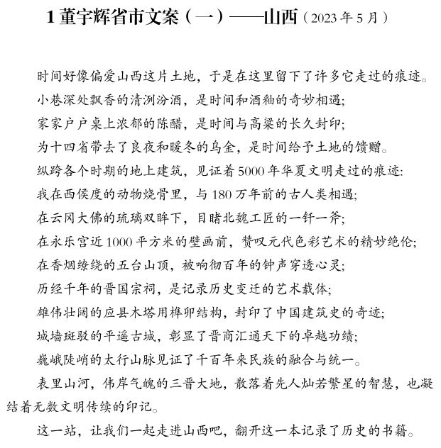
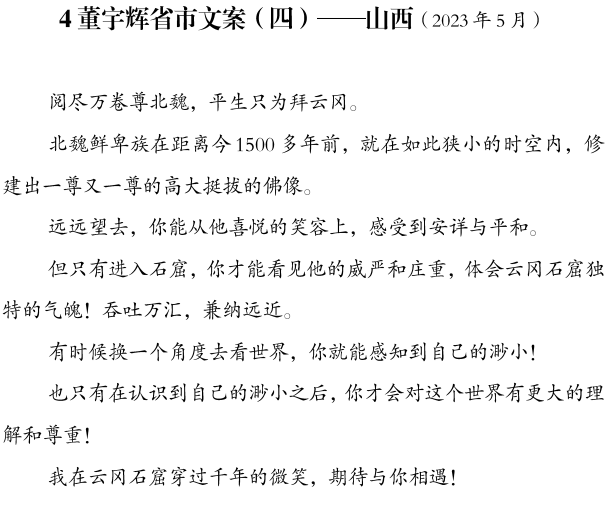
再比如5月首发的山西版小作文,波澜壮阔又饱含深情,一推出就在全网刷屏。
董宇辉介绍山西,不是单纯讲山西的煤、醋、酒,而是讲五千年文化的三晋大地,物华天宝,俊杰辈出,还有一代代山西人的市井烟火。
神级文案到底出自谁手,暂不去深究,但很多爸妈发现,这不就是现成的“满分作文”嘛!还有人说,早看董宇辉,作文不就稳了?
董宇辉的出圈小作文
能当中高考范文来用吗?
董宇辉的出圈小作文,对学生的语文写作有没有什么借鉴意义?
杭州观成实验学校的初中语文老师杨丽认为,董宇辉的小作文或文案,有几点是值得我们学习的:
用文字丈量脚步。十省市顶级文案合集给我们直观展示了各个地方的特产,不单单涉及当地地貌风物的历史表达,还有人文情怀的输出。
这对于游记写作来说,我们可以借鉴的是,博览风物的背后,一定是有着哲思与人文的升华。若说余秋雨的是《文化苦旅》,董宇辉呈现的就是“文化乐旅”。
用语言点亮华章。直播间的语言很有煽动力,让听众产生购买欲望。董宇辉直播间中大量使用排比句、简短有力的短句,穿插运用诗词,给人口若悬河、舌灿莲花之感,同时在雅与俗的自然流转中,听众不知不觉间便会心生崇拜,进而购买周边。
同样,写作需要引起读者的阅读欲望。那借鉴运用这些金句,是可以营造出这种典雅有学识的氛围。不过,初中的作文还是不能纯粹凭借华美的词藻和激情澎湃的语言,还是需要回归真实,回归生活,说自己的故事。
用积淀实现甄选。旁征博引、金句频出的背后,带给我们的思考是什么?
其实,不论是个人的能力,还是团队的智慧,都离不开广泛的阅读,从而形成积累和沉淀,在此基础之上才有甄选的余地。这对学生来说,更有学习的意义。
也有杭州初中语文老师表示,董宇辉的小作文之所以能出圈,一方面是因为他有丰厚的陕西农村生活体验,并且博览群书;另一方面,董宇辉直播带货的农副产品,正好跟他的生活阅历相吻合。
这位老师平时也会关注董宇辉的带货文案:“像董宇辉从小生活在农村,对土地、对农副产品,确实有着深厚的情感,所以他的表达会更打动人心。”
“从中我们也能获得一些写作上的启示,要写好一样事物,无外乎需要三样东西:自身生活体验、靠阅读积累的学识,以及对于写作对象要有真情实感,把生活体验与博览群书结合起来写作,这是我们在董宇辉的小作文中可以学习的方面。”这位老师提到,“至于把董宇辉的文案直接当成作文范文,这就有些生搬硬套了。”
当然,也有高中老师表示,高中作文还是议论文为主流,而董宇辉的文案以抒情、叙事为主,所以单从作文素材上看,对高考作文的借鉴意义不大。
董宇辉惹争议的小作文
文案到底有多绝?
在“小作文风波”以外,我们能看到,董宇辉给各省份写下的小作文,富有美感,寥寥几语说透每个省份的前世今生和独特所在,堪称文旅宣传的满分文案。
董宇辉曾任新东方英语教师,后转型为东方甄选的直播间主播。他最早爆火是在去年6月,凭借天花板级别的小作文,一跃成为“顶流主播”,开启全新的内容直播带货模式。
董宇辉的直播间宛如“一股清流”,他用生动有趣的语言描述产品,文案极富画面感,一边带货一边还能传递知识。
给玉米带货,别的主播还在“321上链接”时,他给你编织了一个童年梦境:
其实玉米的味道已经记不太清了,但你记得那时仲夏的夜里,繁星点缀,树叶沙沙作响,微风吹过。你还年轻,头也不疼,颈椎也不疼,也不会在失眠的夜里辗转反侧,也不会在睡醒的早上头昏脑胀。那时你爸妈身体还很健康,爷爷奶奶也陪在你身边,平安喜乐。
你不是想玉米,你是想当年的自己。
他卖鲥鱼,从张爱玲的名句引入人生三恨:
鲥鱼是长江三鲜。张爱玲说过,人生有三恨。张爱玲的恨其实很文艺。张爱玲第一个恨的是,海棠无香。那么漂亮那么大,没有香味。想象它应该是完美的,它应该除了好看的样子,它应该还有精致的灵魂。没有,只是好看,所以海棠得有香味儿,人得有灵魂,灵魂是经历,灵魂是书本,灵魂是透过平凡的外表,散出非凡的气质。二恨的是鲥鱼多刺。当然,这里的恨要解释一下,这个恨可不是我们平常所说的hate。她所说的恨是什么恨?遗憾。此恨绵绵无绝期。这个就是恨,就是该说的话没有说,该见的面没有见。该陪伴的没有陪伴。
一恨海棠无香,二恨鲥鱼多刺,三恨红楼未完。大家好像总想看到故事的结局,就像自己在年轻的时候总想着你未来的人生一样。
给百科童书做宣传,他说道:
我们无法真正去踏上每一片土地,无法牵孩子的手去看每一处风景,无法听每一个诗人讲他们的故事,无法听每个科学家讲他的发现,我们的生命太短暂了,没有办法去体会这一切,但请记得,你一定可以找到一个无所事事的下午,就像你好多年前放学后无所事事的下午一样,陪着孩子翻着一本书,聊一些童年成长的故事。
再比如董宇辉“一战封神”的卖米文案,让大家知道,写大米,就不能只写大米,要写长白山皑皑的白雪,十月田间吹过的微风,沉甸甸弯下腰、犹如智者一般的谷穗。
你后来吃过很多菜,但那些菜都没有味道了。因为每次吃菜的时候,你得回答问题,你得迎来送往,你得敬酒,你得谨小慎微,你吃得不自由。你后来回到家里,西红柿炒蛋、麻婆豆腐,甚至土豆丝,你都觉得很香,越吃越舒服。
董宇辉的才学与表达能力,让余华听完他对《活着》的介绍后,都赞叹“你说得比我好多了”。
“一流营销讲故事,董宇辉带货带出了境界。”广告界人士评价董宇辉的带货文案,没有肾上腺素飙升的刺激和秒杀的紧张,有的是治愈的小作文和人间烟火气。
如果从作文角度分析
董宇辉的小作文
你会打几分?
(记者 戴欣怡)
