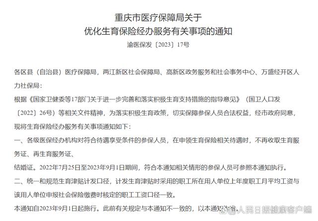
(人民日报健康客户端记者 徐诗瑜)据重庆市医保局发布的《关于优化生育保险经办服务有关事项的通知》,自9月1日起,参保人员在申领生育保险相关待遇时,不再收取生育服务证、再生育服务证、结婚证。人民日报健康客户端记者梳理发现,除重庆外,贵州、湖南株洲等地也提到了申领生育保险时,不受结婚登记、生育登记等条件的制约。
“自国务院发布关于优化生育政策促进人口长期均衡发展的决定以来,各地都在不断完善生育支持政策体系。”中国人口与发展研究中心人口研究部部长、中国人口学会人口健康专委会副主任委员王晖在接受人民日报健康客户端记者采访时表示,重庆、贵州等地医保局的做法,是简化办理程序,促进相关机构提高服务效率,保障参保人权益的举措。
中国人民大学人口与发展研究中心副主任宋健告诉人民日报健康客户端记者,简化工作流程有助于更好落实生育待遇,发挥生育保险的作用,切实保障参保人的权益。
据贵州省医保局8月15日发布的《关于完善生育保障制度的通知》,自10月1日起,参保人生育保险待遇享受与个人婚姻情况、生育情况全面脱钩,不得查看和收取参保人生育服务证、结婚证等材料,不得以未婚生育、超三孩生育为由拒绝核发待遇。
7月12日,湖南省株洲市医保局发布《关于进一步规范生育保险待遇申领材料的通知》,明确规定株洲生育保险待遇申领材料不再需要结婚证和准生证,即日起施行。
另据山东省威海市人民政府2022年12月发布,为满足群众多元化的生育需求,增强生育政策包容性,根据《山东省企业职工生育保险规定》(山东省人民政府令第349号)文件要求,为支持生育政策落地实施,领取生育津贴不需要提供结婚证、准生证。
