新京报讯据北京人社局消息,根据北京市人力资源和社会保障局、北京市财政局印发的《关于进一步完善城乡居民养老保障待遇确定和正常调整机制有关问题的通知》(京人社居发〔2018〕174号)文件规定,结合全市经济发展和城乡居民实际收入情况,确定2023年北京市城乡居民基本养老保险最低缴费标准为年缴费1000元,最高缴费标准为年缴费9000元。
解读问答《关于发布2023年北京市城乡居民养老保险缴费标准的通知》
一、城乡居民养老保险制度哪年建立?
答:2008年底,市政府印发《北京市城乡居民养老保险办法》(京政发〔2008〕49号),规定自2009年1月1日起我市在“新农保”的基础上实施统一的城乡居民基本养老保险制度。
二、缴费标准历年调整情况是怎样的?
答:2013年,市人力社保局对缴费政策进行了进一步完善,确定城乡居民基本养老保险实行定额缴费机制和定期调整机制。当年小幅提高了最低缴费标准,年缴费标准为1000元至7420元。
2017年,最高年缴费标准7420元提高至9000元,考虑到多方因素,最低年缴费标准暂不作调整。2017年至2022年仍按照最低1000元,最高9000元的标准执行。
三、城乡居民养老保险缴费标准每年什么时间对外发布?
答:按照2018年8月市人力社保局、市财政局联合印发《关于进一步完善城乡居民养老保障待遇确定和正常调整机制有关问题的通知》(京人社居发〔2018〕174号)规定:每年3月31日前由市人力资源和社会保障局对外发布当年缴费标准。
四、2023年城乡居民基本养老保险缴费标准是否调整?
答:结合全市经济发展和城乡居民实际经济收入情况,2023年我市城乡居民基本养老保险缴费标准暂不作调整,仍维持最低缴费标准为年缴费1000元,最高缴费标准为年缴费9000元。
五、城乡居民养老保险缴费方式
答:城乡居民养老保险缴费时间及缴费方式等由税务部门发布通知。当前,缴费方式共有以下几种:
(一)银行代扣缴费方式
税务部门通过委托银行进行批量扣款(如遇法定节假日、双休日顺延1到2个工作日扣款)。
(二)银行缴费方式(可任选其一)
(一)银行批量扣款缴费 (适用于已签订批扣缴费协议缴费人)
可通过银行柜台、电子税务局等渠道选择或修改批扣金额;如不修改默认上年批扣金额进行扣款。
(二)查询缴费(适用于所有缴费人)
可通过以下途径缴费:
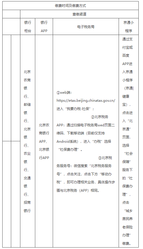
1.银行柜台
需携带本人身份证,代办人需携带本人及缴费人身份证,在缴费时间内到本市农商、邮储、北京、农业、交通、招商银行柜台办理缴费业务。
2.银行APP
农商、北京银行的银行APP用户可在缴费时间内,通过银行APP为本人办理缴费业务。
3.京通小程序
通过支付宝或百度APP进入京通小程序(京通|健康宝),点击进入“北京通”页面,选择“社会保障”服务下的“社保费办理”,点击“城乡居民养老保险办理”缴费。
(三)电子税务局缴费(适用于所有缴费人)
包括电子税务局Web端、电子税务局手机客户端(APP)、北京税务服务号。
