极目新闻记者 梁传松
湖北黄石一处还建楼,因还建房业主称有商业用房租金冲抵物业费,可免交50年的物业管理费,黄石市民王先生便从还建房业主手中购买了该处一套房产。不料,物业公司要求其按商品房的价格缴纳物业管理费,王先生认为不合理。同时,王先生认定物业管理协议是物业公司与社区签订的,按《物业管理条例》相关规定,社区无权替居民与物业公司签订合同。12月5日,湖北方氏律师事务所主任方贤根表示,在小区尚未成立业委会等特殊情况下,社区或居委会可以在大多数业主同意后,代行业委会的职责。
业主投诉物业公司重复收费
“就像买台电器,难道换个主人就不保修了吗?”12月4日,黄石市民王先生向极目新闻记者介绍,2015年初,他花38万余元购买了位于黄石下陆区宏维星都小区的一套95平方米的房子,当时的业主表示,这处房子是还建房,不能办理不动产证。但该小区有门面房,房租的收入可抵物业费,居民可50年不用缴物业费。
王先生向记者展示家中没水
“那个时候生意做得比较好,物业公司要求缴费就没计较。”王先生说,入住后,物业公司拿出一纸与黄石市下陆区团城山街道办事处杭州东路社区签订的协议表示,物业公司只针对拆迁还建的居民免物业费,但对于租赁和购买二手房的业主,不能免费,而是按每平方米每月1.5元进行收费(其中物业费每月1元,电梯使用费每月0.5元)。在缴了几年物业费后,王先生便到了武汉发展,物业费缴到了2022年。2023年,王先生回到黄石西塞山区开了一家超市,回家时却发现自己的门禁卡失效了,还停水停电了。他认为可能是欠了物业费,被物业公司掐断了水电。
“感觉这是霸王条款,而且社区无权替代业主签订这种不合理的合同。”王先生质疑道,既然物业公司出租商业门面房有收入,为什么还要重复收钱。而且还建房的配套等各方面不能和商品房相比,但物业公司仍按商品房的价格在收费。
王先生还认为,物业公司对停车场、电梯广告和充电桩等公共收益部分从不公示,侵占了业主的利益。
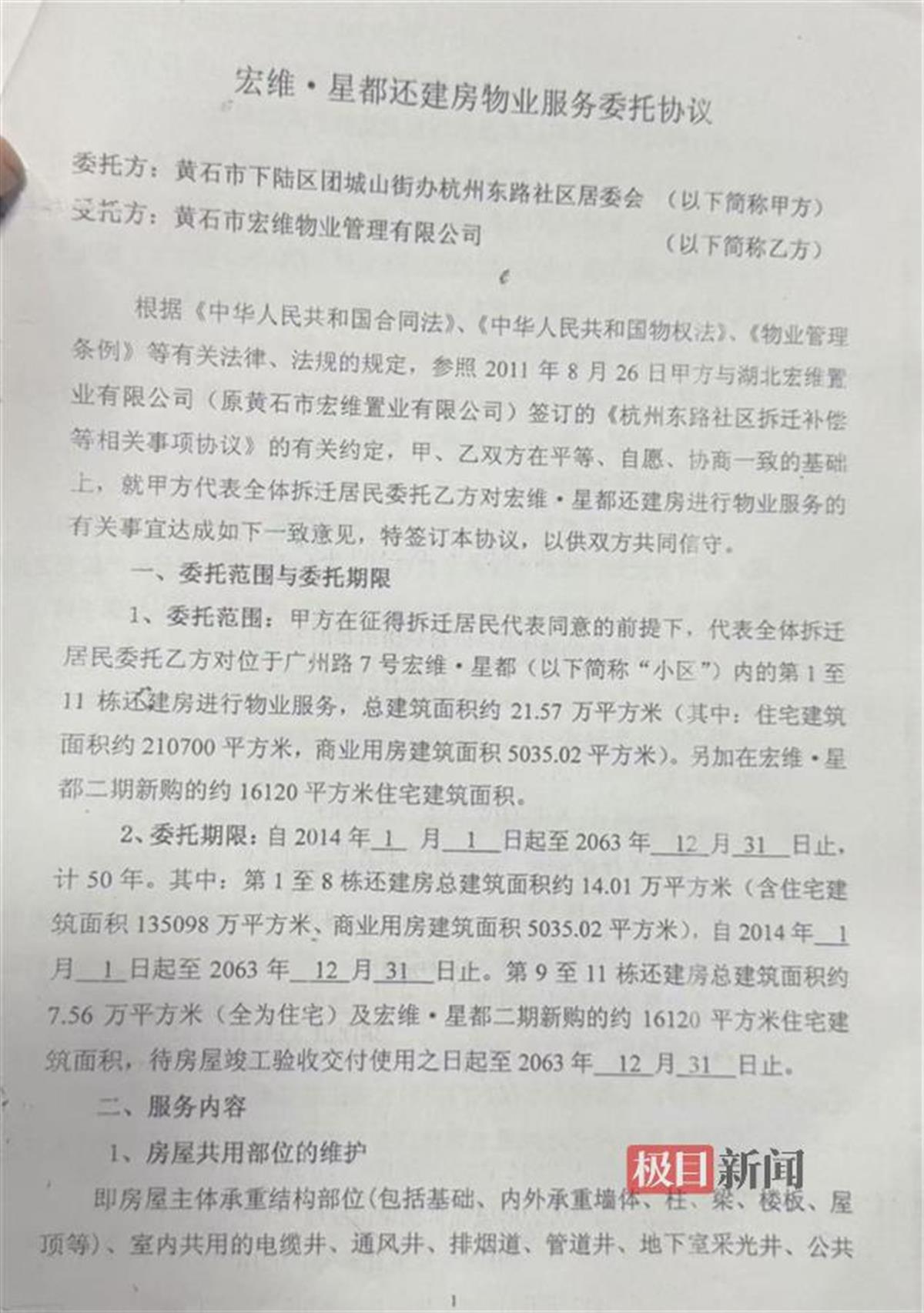
物业公司和社区签订的协议
物业公司解释中间存在误会
12月4日上午,极目新闻记者来到王先生的家,发现他家确实停水停电了。
“虽然合同上有规定不缴物业费会断水断电,但我们物业公司从来没有执行过。”该小区物业公司一名姓卫的负责人介绍,王先生从2022年6月份起拖欠物业费和电梯使用费共计5100余元。今年11月份,物业公司将其起诉到了法院,经过法院调解后,王先生才同意分期支付。目前已支付了1000元的费用。
物业公司和社区发出的通知
卫某介绍,对于王先生所反映的门禁卡不能使用,是因为该小区已升级成了人脸识别系统,并不是物业公司不愿意帮他办理,而是王先生自己没到物业公司录入人脸图像。当着记者的面,卫某叫来负责王先生那栋楼的管理员,打开水井房的门,现场查验后,物业公司并没有关掉王先生的用水阀门。
“有可能是欠费或是自己关了水电。”卫某说,该小区供电是由供电公司直供的,物业公司不可能去断王先生家的水电。
“购买该房时,王先生是知道有物业费的。”卫某拿出王先生当初的购房合同介绍,在购房时,原业主在合同中注明了“所购房屋物业管理费用由乙方按宏维置业公司与社区商定的标准执行”,上面并有王先生的签名和手印。
王先生入住时社区发给他的通知
律师:特殊原因社区可签合同
“当时居民代表经过商议,对该小区1至11栋免物业费,如果还建房出租或是出售,视同放弃了该项福利。”黄石市下陆区团城山街道办理处杭州东路社区一负责人接受记者采访时介绍,对于原居民,小区确实有一项免物业费的福利,但如果将房屋转让或是出售,后来的业主就不能享受到这项福利。
对于社区与物业公司签订的合同是否有效,该负责人表示,由于当时该小区并没有成立业主委员会,经过居民代表的商议后,受小区“拆迁还建办”的委托,社区才与物业公司签订了免物业费的协议。
“门面房租金根本不够缴物业费,目前还有171套还建房没建。”这名社区负责人介绍,由于是还建房,很多原业主分到了几套房子,至少有100多名业主将多出的房屋出售。经过物业公司和社区的广泛告知,到王先生投诉时,还没有出现过扯皮现象。
王先生与前任业主签订协议中提到的物业费
社区和物业公司签订的合同是否有效?对此,湖北方氏律师事务所主任方贤根表示,《物业管理条例》明确规定,业主委员会是业主大会的执行机构,负责处理业主大会的日常事务,包括签订物业服务合同。社区或居委会在没有业主大会授权的情况下,无权代表全体业主与物业公司签订合同。
在小区尚未成立业委会的情况下,社区或居委会可以在大多数业主同意后,代行业委会的职责,与物业公司签订合同。这种情况下,合同对全体小区业主具有约束力。
方贤根介绍,综上所述,社区或居委会不能代替业主签订物业合同;但在特定情况下,社区可以在业主大会授权下代行业委会的职责。
