极目新闻记者 张秀娟
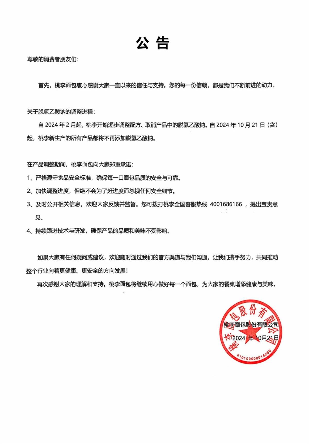
10月21日,桃李面包发布公告称:“自2024年10月21日(含)起,桃李新生产的所有产品都将不再添加脱氢乙酸钠。”今年3月,由国家卫健委发布的《食品安全国家标准 食品添加剂使用标准》(GB2760-2024)中,删除了脱氢乙酸及其钠盐在淀粉制品、面包、糕点、烘焙食品馅料等食品中的使用规定,同时在腌渍蔬菜中的最大使用量也由1克/千克调整为0.3克/千克,该版标准将于2025年2月8日开始实施。
桃李面包公告
未等新标准实施,不少食品生产企业已经提前调整生产配方。10月22日,极目新闻记者走访武汉部分商超发现,桃李旗下多款袋装面包配料表中已不见脱氢乙酸钠成分的身影。某品牌一款蒸蛋糕产品除了添加有脱氢乙酸钠外,还有碳酸氢钠、山梨酸钾等食品添加剂。
超市中售卖的桃李面包
据业内专家介绍,脱氢乙酸钠是许多国家广泛使用的食品添加剂,它的主要作用是防止微生物增殖,延长食品保质期,属于防腐剂。“新标准在烘焙食品里禁用脱氢乙酸钠,与近年来我国烘焙食品的消费量稳步提升息息相关。”“要考虑其中某种食品添加剂累积之后会不会超过安全限值。”
部分袋装面包已不再添加脱氢乙酸钠
“看了下,这款岩烧吐司的配料还比较干净,只有小麦粉、沙拉酱、扁桃仁片、鸡蛋和食品用香精,没有太多的食品添加剂。”75岁的刘爹爹正在超市给孙子挑选面包等小零食。10月22日,极目新闻记者走进位于汉口金桥大道的一家连锁商超发现,商家将各种品牌的面包、糕点、烘焙食品摆放在入口处,方便顾客挑选。
市民在商超中选购袋装面包
记者观察到,生产日期为10月21日的桃李旗下多款面包产品,包括吉士排面包、纯蛋糕、红豆手撕面包、葡萄干椰蓉面包等产品配料表中,已无脱氢乙酸钠成分的身影。在货架上的10余个品牌产品中,多数产品配料表中均不见有脱氢乙酸钠成分,而在某品牌的一款蒸蛋糕产品中,配料表除了小麦粉、鲜鸡蛋、白砂糖等,还有包含脱氢乙酸钠在内的16种食品添加剂。
“家里常会备一些速食口袋面包,这类食品通常会看看它的食品添加剂多不多。”家住后湖的李女士告诉记者:“新鲜的烘焙食品往往保质期太短,所以保质期更长的袋装面包,会买一些备着。”
“一般这种开袋即食的烘焙产品,保质期通常是7天甚至更久。为了走货快,防止食物过期,我们将此类商品摆放在门店的入口处。如果食物临期,还有专门的品牌理货员进行上门回收。”武昌区武珞路上一家便利店店主杨女士表示,来买袋装面包产品的以学生群体居多,“比较耐放”。
调整添加剂用量与食品消费结构变化有关
为什么点心、面包里要添加脱氢乙酸钠?据湖北省食检院专家介绍,脱氢乙酸钠是许多国家广泛使用的食品添加剂,它的主要作用是防止微生物增殖,延长食品保质期,属于食品防腐剂。“用在预包装的糕点、面包等加工产品中,能得到延长保质期的效果。”
新旧标准中关于脱氢乙酸钠使用量的对比
那么,新国标中删除脱氢乙酸及其钠盐在淀粉制品、面包、糕点、烘焙食品馅料等食品中的使用规定,出于哪些考量呢?中国农业大学食品科学与营养工程学院教授范志红在其公众号上介绍,根据我国学者的动物实验研究发现,多次反复地大量使用脱氢乙酸钠,可能降低生命质量。但我们日常吃进去的量,连实验中发现的有害量的十分之一都不到。“即便如此,为了预防对人类可能造成的相关损害,我国标准即将移除这个食品添加剂,这就是科学进步给我们带来的保护,也是我国管理部门对食品安全的慎重态度。”
广东省食品安全保障促进会副会长、中国食品产业分析师朱丹蓬也认为,随着消费升级,国人对于烘焙类、面包类产品整体的消费频次和消费量在不断提升,出台食品添加剂的新标准,是为了保证消费者的切身利益。“这也是提升消费者获得感、幸福感、安全感的一个具体体现。”
不少市民朋友关心,目前脱氢乙酸钠仍在被使用,那么食品中含有这种添加剂,到底还能不能吃?一位食品专家坦言,从标准发布到正式实施,留有一定的过渡期,其实也说明它是相对安全的,只要是合规生产,仍然可以选购。市民在选购相关产品时,可注意查看配料表,养成合理搭配的习惯。
