极目新闻记者 李贤诚
无视监管,玩火者必自焚!
继今年9月因涉嫌信披违规被立案后,10月27日晚间,福建紫天传媒科技股份有限公司(简称“紫天科技”,证券代码:300280)公告称,因该公司涉嫌信息披露违法违规和涉嫌拒绝、阻碍执法,被证监会立案调查。同时因涉嫌拒绝、阻碍执法,被立案调查的还有该公司的三位高管,分别是财务总监、董事长兼董秘以及总经理。
极目新闻记者获悉,紫天科技还因涉嫌隐匿会计凭证、会计账簿、财务会计报告被福州市公安局立案调查。10月28日,有律师在接受极目新闻记者采访时表示,如果上市公司因信息披露违法违规被证监会处罚,投资者因该违法行为遭受损失的,可以向上市公司索赔。

深交所关注函
两度被证监会立案调查,还涉嫌隐匿会计报告
10月27日,深交所创业板公司管理部公布的《关注函》较为详细地呈现了事件经过:2024年9月6日,因涉嫌信息披露违法违规,中国证监会依法决定对紫天科技立案调查。10月25日,因涉嫌拒绝阻碍执法,中国证监会依法决定对该公司及公司董事长兼董事会秘书宋庆、总经理李琳、财务总监LIXIANG(李想)立案调查。
《关注函》特别指出,除上述两次被中国证监会立案调查外,紫天科技还因涉嫌隐匿会计凭证、会计账簿、财务会计报告被福州市公安局立案调查。福州市公安局立案调查后,办案人员多次通过电话、短信等方式联系宋庆、李琳、LIXIANG(李想)等人,均未获回应。福建证监局已将上述事项明确告知紫天科技,并要求立即就该事项履行信息披露义务。针对紫天科技未按规定履行信息披露义务的违规行为,深交所表示将启动纪律处分程序,并视案件调查情况依法采取进一步监管措施。
10月28日,极目新闻记者多次拨打紫天科技投资者联系电话,均显示已暂停服务。
据了解,紫天科技是一家主营业务为广告的上市公司。紫天科技称,公司在长期的经营中积累了媒体资源优势和大量较大规模的优质客户,与客户、媒体平台拥有较高的议价能力,在互联网广告领域已经形成一定行业地位。
一拖再拖:11次延期回复问询函
2023年报显示,紫天科技实现营收21.88亿元,亏损达12.1亿元。相较于2022年1.7亿元的净利润,2023年出现了大额亏损。而也正是这份年报,让紫天科技露出了马脚。

深交所此前问询函
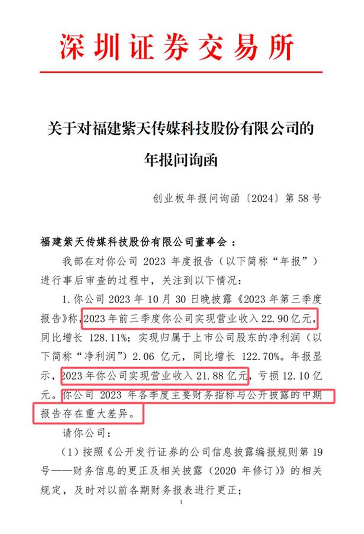
深交所在今年5月6日向紫天科技发送的《年报问询函》提到,2023年前三季度紫天科技实现营业收入22.90亿元,同比增长128.11%;实现归属于上市公司股东的净利润(以下简称“净利润”)2.06亿元,同比增长122.70%。但2023年年报却显示,2023年公司实现营业收入21.88亿元,亏损12.10亿元。深交所指出,该公司2023年各季度主要财务指标与公开披露的中期报告存在重大差异。有投资者追问,紫天科技为何会出现2023年全年营业收入比前三季度少的情况?
上述《年报问询函》还关注到紫天科技及其审计机构北京亚泰国际会计师事务所(以下简称“亚泰国际”)其他多个问题,包含年报及相关信息披露文件中存在多处错误或披露不完整、不准确的情况等,深交所要求其作出回复。

5月21日,紫天科技首次发布延期回复深交所问询函的公告。极目新闻记者注意到,紫天科技此后采取了“一拖再拖”的方式,前后一共延期了11次,至今未作出回复。令人惊讶的是,其最后一次延期回复年报问询函公告时,甚至忽略延期时间,称将视进展情况回复并披露。
审计机构竟也不配合监管调查
上市公司不配合调查,监管部门开展监督检查工作,竟还遭到了审计机构亚泰国际的阻碍。

福建证监局公布的行政监管措施决定书显示,今年5月9日,该局要求调阅紫天科技2023审计底稿,但亚泰国际及其执行事务合伙人田梦珺多次无正当理由不按要求提供紫天科技2023年审计底稿,田梦珺还存在不配合约谈工作、拒绝接听检查组人员电话、拒绝回复检查组人员短信、微信的情形。
更令人迷惑的操作是,7月份,福建证监局要求寄送审计底稿时,亚泰国际先寄出,后又主动撤回快递,且之后再未寄出。也因此,福建证监局对亚泰国际及田梦珺采取责令改正的监管措施,并记入证券期货市场诚信档案数据库。极目新闻记者注意到,也正是这家审计机构在紫天科技2023年年报中出具了“标准的无保留意见”的审计报告。

另据中国证券报报道,在紫天科技被立案调查的同时,其审计机构亚泰国际也因拒绝阻碍监管执法行为被立案调查。立案对象除亚泰国际外,还有该所相关责任人员。
截至10月28日收盘,紫天科技跌超13%,跌幅居市场前列,报15.86元,总市值25.7亿元。
河南泽槿律师事务所主任付建在接受极目新闻记者采访时表示,如果上市公司因信息披露违法违规被证监会处罚,投资者因该违法行为遭受损失的,是可以向上市公司索赔的。但投资者需要满足一定的条件,例如在特定的时间段内买入和持有股票等,“具体的索赔条件可能因案件具体情况而有所不同,但一般来说,在虚假陈述揭露日之前买入股票,并且在揭露日之后卖出或继续持有股票而遭受损失的投资者,有较大可能符合索赔条件。”
