极目新闻记者 柴荆
8月28日,湖北超卓航空科技股份有限公司(证券简称:超卓航科 证券代码:688237.SH)发布《关于公司及相关人员收到湖北证监局警示函的公告》,因2023年度业绩预告披露不准确、关联交易未及时审议披露,超卓航科及责任人被警示。

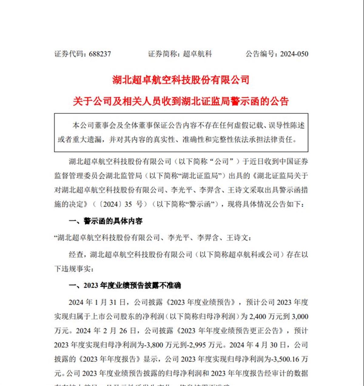
2024年1月31日,超卓航科披露《2023年度业绩预告》,预计公司2023年度实现归属于上市公司股东的净利润(以下简称归母净利润)为 2400万元到3000万元。2024年2月26日,公司披露《2023年年度业绩预告更正公告》,预计2023年度实现归母净利润为-3800万元到-2995万元。2024年4月30日,公司披露的《2023年年度报告》显示,公司2023年度实现归母净利润为-3500.16万元。公司2023 年度业绩预告披露的归母净利润和2023年年度报告经审计的数据存在较大差异,且盈亏性质发生变化,信息披露不准确。
除2023年度业绩预告披露不准确,超卓航科还存在关联交易未及时审议披露违规事实。2024年1月23日,公司披露公告称,子公司成都鹏华科技有限公司与中国航空工业集团有限公司下属主机厂于 2023年12月开展飞机零部件及工装加工制造业务,金额共计923.75万元;2023年12月公司购买管理人为中航证券有限公司的单一资产管理计划,金额为1000万元。上述交易公司补充审议并披露为关联交易,且关联交易已达到披露标准。公司未及时履行关联交易决策程序和披露义务。
李光平作为公司董事长兼财务总监、李羿含作为公司总经理、王诗文作为公司董事会秘书对公司上述违规行为负有主要责任。湖北证监局决定对超卓航科、李光平、李羿含、王诗文采取出具警示函的行政监管措施,并记入证券期货市场诚信档案。
超卓航科表示,公司及相关人员高度重视警示函中指出的问题,将严格按照湖北证监局的要求,认真吸取教训并引以为戒,本次行政监管措施不会影响公司正常的经营管理活动,公司将继续严格按照 相关监管要求和有关法律法规的规定,认真履行信息披露义务。
公开信息显示,超卓航空是国内少数掌握冷喷涂增材制造技术并产业化运用在航空器维修再制造领域的企业之一,主要从事定制化增材制造和机载设备维修业务。2022年7月1日,超卓航空成为湖北省襄阳市首家科创板企业。
