极目新闻记者 周丹
期末备考进行时,智能工具成为大学生提效的新“搭子”。日前,夸克App基于自研大模型的强大参数和数据精调能力,推出一款大模型全新应用“AI学习助手”,在部分搜索学习内容的结果页中,通过智能化的解题思路和讲解方式,进一步提升大学生在自学场景中的效率和质量。
夸克数据显示,过去一个月中,与大学学习相关的内容搜索量同比增长近30%。通过搜索平台和智能工具进行自学已经成为当代大学生的必修课。
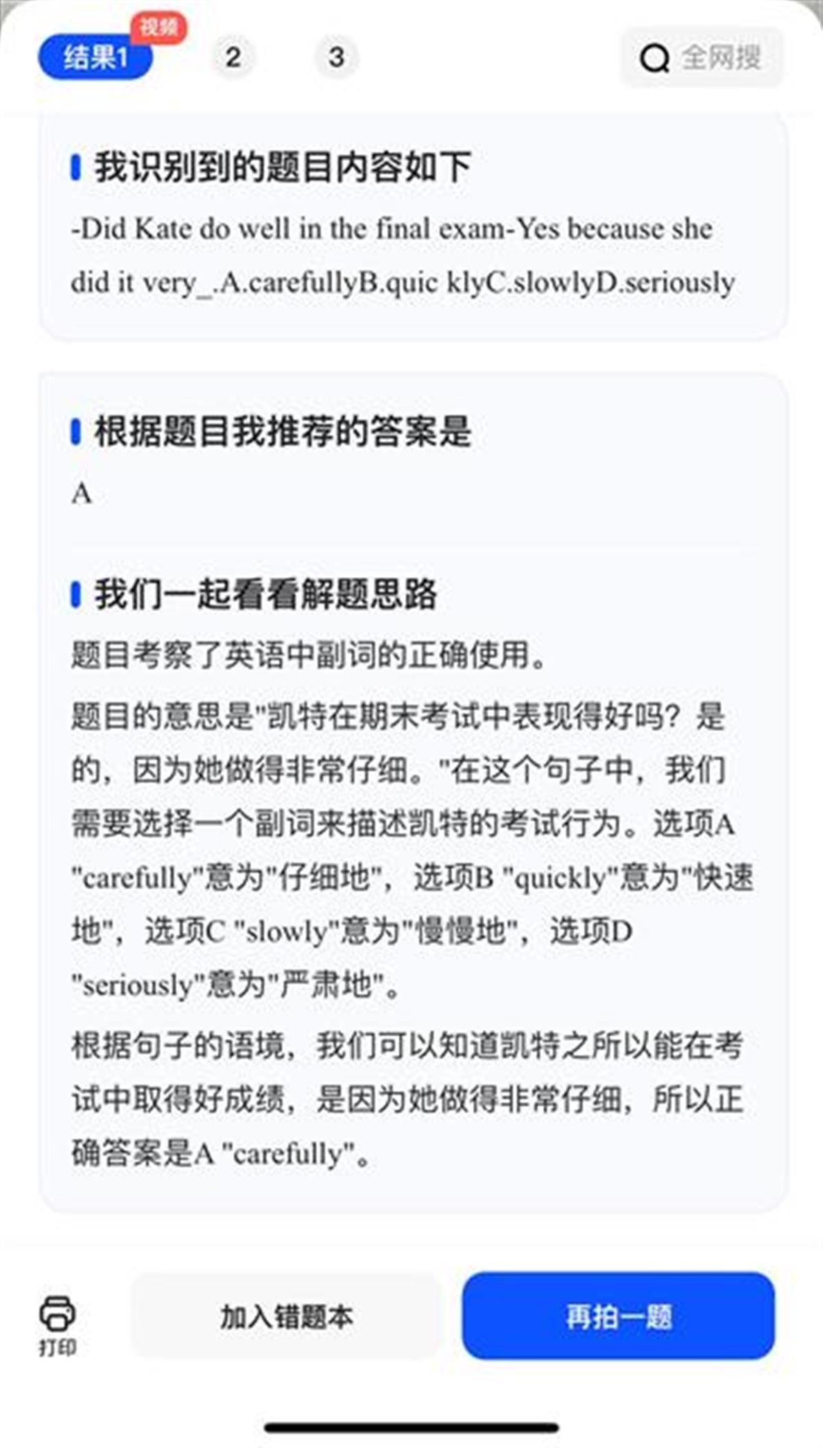
据悉,夸克“AI学习助手”采用夸克宝宝的虚拟形象为用户进行题目讲解。基于大语言模型和视觉技术,AI智能讲解能够给用户提供 “考点分析”“详解步骤”“答案总结”等详细内容。其中,“考点分析”突出了核心考察的知识点,“详解步骤”展示了解题思路和思考方式。AI不仅提供了更加简单的信息传递方式,还重新构建了线上学习的体验。

目前,夸克“AI学习助手”率先上线在部分搜索英语内容的场景中,覆盖选择题、填空题、阅读题等常考题型,用户可以通过拍照搜索的方式进行体验。后续还会加入数学等主流学科,让AI全面深入到学习场景的方方面面。
此外,在备考过程中,大学生还可使用夸克网盘中的AI字幕、文件互传和智能备份功能,实现在手机、电脑、iPad三端的学习资料备份和使用。夸克扫描王还可以拍摄板书、屏幕、纸质资料等内容,通过文字提取、公式提取、翻译等功能,快速提炼出核心复习内容。不同维度的智能工具,进一步提升大学生的学习效率。
夸克学习产品负责人程飞表示:“推出‘AI学习助手’是夸克学习辅助用户提升学习效率的重要一步,AI产品不仅能让用户能找到答案,更是辅助他们在自学过程中的智能助手。我们将通过搜索、内容和智能工具的三方面优势,打造下一代线上学习平台,持续构建全新的学习体验。”
