极目新闻记者 雷原
为丰富保险产品供给,加快发展商业长期护理保险,满足人民群众特别是失能老年人的长期护理保障需求,银保监会近日印发通知,决定自2023年5月1日起开展人寿保险与长期护理保险责任转换业务试点。
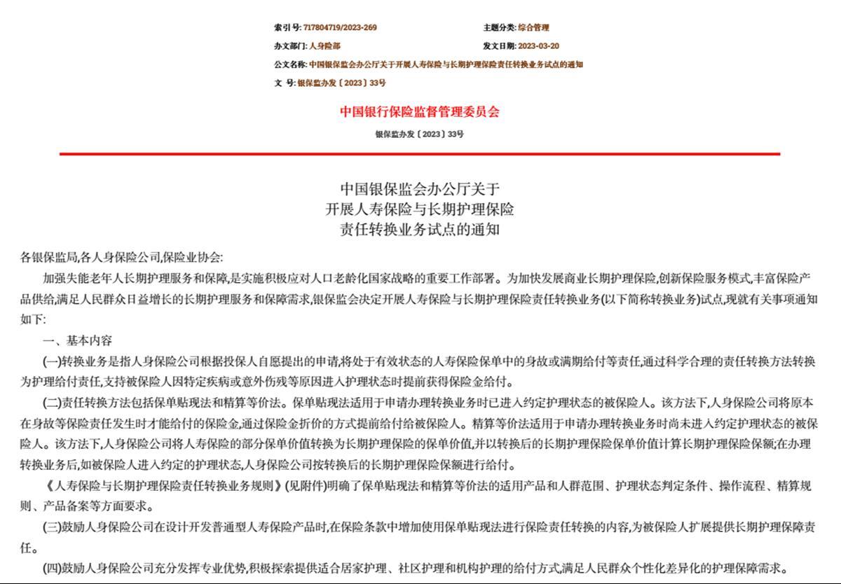
文章来源:中国银行保险监督管理委员会网站
据国家卫健委披露,截至2021年底,我国60岁以上老年人口已达2.7亿,其中失能人数在4500万左右。在现阶段人民群众长期护理保障需求增长、商业长期护理保险供给不足的情况下,充分利用存量寿险产品开展转换业务,能够在短时间内有效提升长期护理保险供给能力,缓解失能人群护理费用压力,同时也创新了保险服务的内容和形式。
太平人寿湖北分公司积极响应国家银保监会政策,坚持落地集团“央企情怀,客户至上,创新引领,价值导向”的战略要求,勇担试点责任,启动长护权益转换项目,切实有效提升客户的护理保障水平。据悉,该公司保险代理人将在近日逐一向符合转换条件的客户对接长护权益具体内容和申办流程,如有需要您也可以与您身边的太平人寿保险代理人联系。

