极目新闻记者 金计
“购买的大连回武汉的机票,航班被航空公司取消,改签到第二天,因不想更改行程,我们提出退票却遭拒绝。”近日,旅客熊先生的妻子拨打极目新闻热线027-86777777投诉称,她购买的机票被航空公司取消,却无法全额退票,无奈,她只能改签其他航空公司的航班。
航空公司取消航班是普遍现象,那么这种现象合理吗?取消航班后,该如何保障旅客权利?各家航空公司对此的规定如何?7月16日,极目新闻记者进行了调查了解。
旅客航班被取消后改签其他航司航班
旅客熊先生的妻子介绍,他们一家4口计划在暑期前往大连旅行,购买了7月22日从武汉出发、7月27日从大连返程的南航机票。不久前,她收到了来自航空公司的短信提醒,短信中称,7月27日大连飞武汉的CZ6514航班因故取消,旅客统一改签至7月28日上午的南航航班。该女士提出全额退票,但遭到航空公司拒绝。
该女士遂多次联系航空公司的客服人员进行交涉,客服人员解释称,航班取消是由于航空公司对航班的计划性调整。该女士表示,航空公司拒绝全额退票,而航班更改到第二天,这意味着他们一家4口需要多支付一晚上的住宿费用,并且航空公司并未提出补偿或支付住宿费用等解决方案。
随后,她拨打了12326中国民航服务质量监督电话,接线人员表示,将督促航司就此事进行回复。该女士称,航司客服人员再度回复她时,依然没有变更解决方案。因为所有旅游行程都已经定好了,熊先生一家不想更改行程,于是要求客服人员将航班改签至其他航空公司的航班。最终,熊先生一家的返程航班更换为7月27日大连飞武汉的海航航班。
因为航司原因取消航班可全额退票
7月16日,极目新闻记者拨打了中国南方航空的官方客服电话,根据记者提供的航班号,客服人员表示,该航班取消是由于航空公司对航班的计划性调整,至于是否可以全额退票,需要记者提供相应的订票人的身份证号码,方可查询告知。
航空公司主动取消航班这种现象合理吗?该如何保障旅客的权利?极目新闻记者向多家航空公司咨询了解相关规定。
国航一位工作人员表示,航空公司主动取消航班有多种原因,最常见的是天气原因,一般情况下,航空公司会同意受理旅客的退票请求并全额退票,或免费改签至其他日期。此外,也有空中管制、流量控制等其他原因取消航班,如果是航空公司的原因而取消航班,一般会给予旅客升舱或返还里程等补偿。
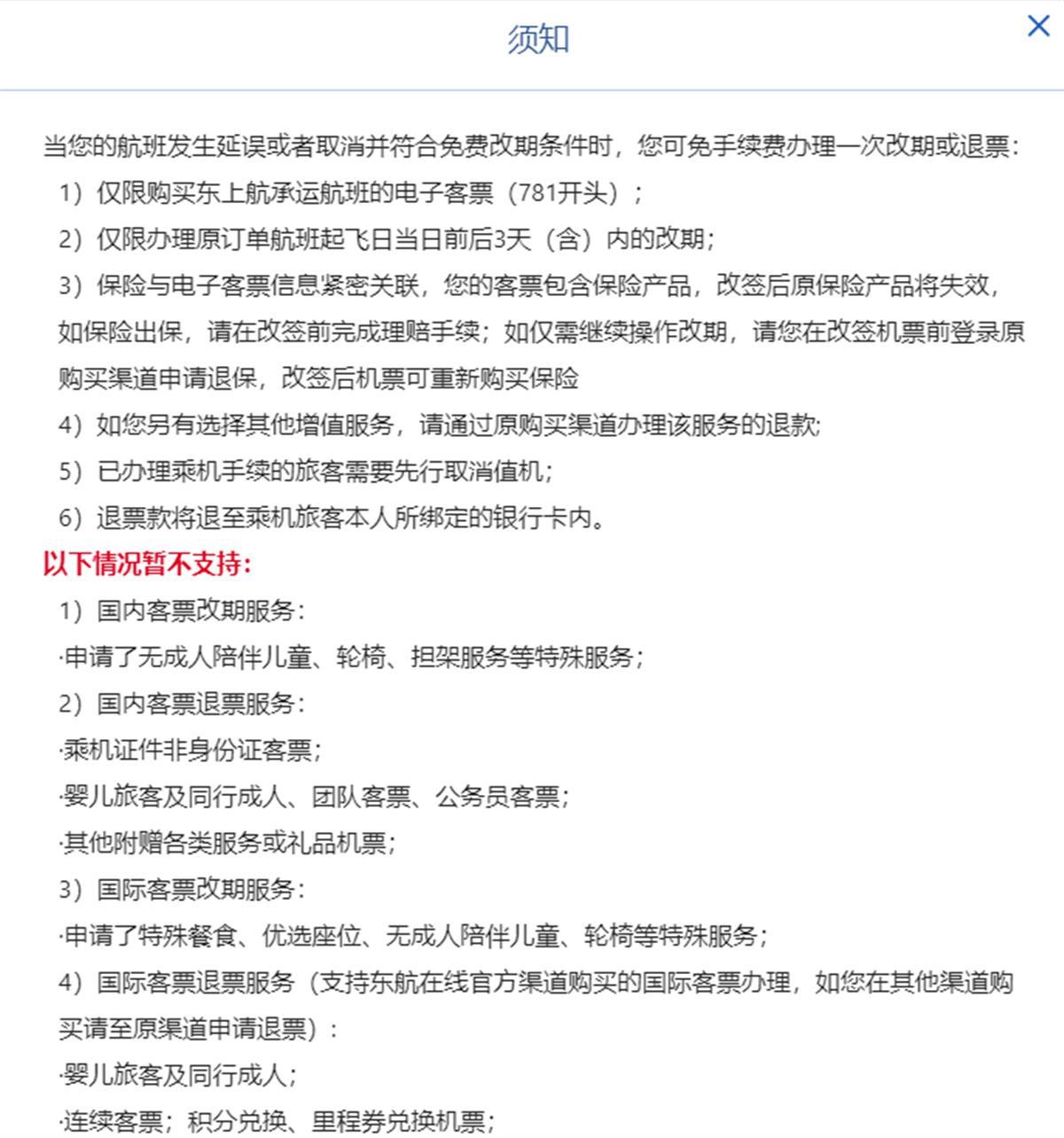
东航一位工作人员表示,除了最主要的天气原因之外,航司也会因流量控制、军事空域占用等其他原因而取消航班,一般也无法将具体原因告知旅客。通常情况下,如果旅客是从航司官方网站或官方APP订票,旅客可以免费退改签,并且不会产生额外费用。但如果是从第三方平台订票,不排除会产生一定的退票费用。但该工作人员指出,被取消的航班的解决方案不能一概而论,建议旅客将订票人身份证号码告知客服查询后,方可获知本人的解决方案。
东航关于取消航班的相关规定截图
另一位不愿意透露姓名的业内人士透露,除了天气和流量控制等原因,如果航班的销售情况不理想,即上座率不高,也可能出现将两个航班的旅客合并,取消第一天航班,集体改签至第二天的情况。但这种情况下,一般航空公司会给预订了第一天航班的旅客提供免费住宿或餐食,对旅客给予一定的补偿。
