据新京报报道:“消费者在浙江杭州的楠火锅就餐后舌头变黑”登上热搜。6月17日,楠火锅微博发布“关于楠火锅杭州奥体印象城店事件说明”,称涉事门店已关闭,顾客出现餐后舌头发黑问题的原因目前仍未查明,后续将公示检测报告,说明中还表示,楠火锅不存在网传的“亚硝酸盐”等食品安全问题。

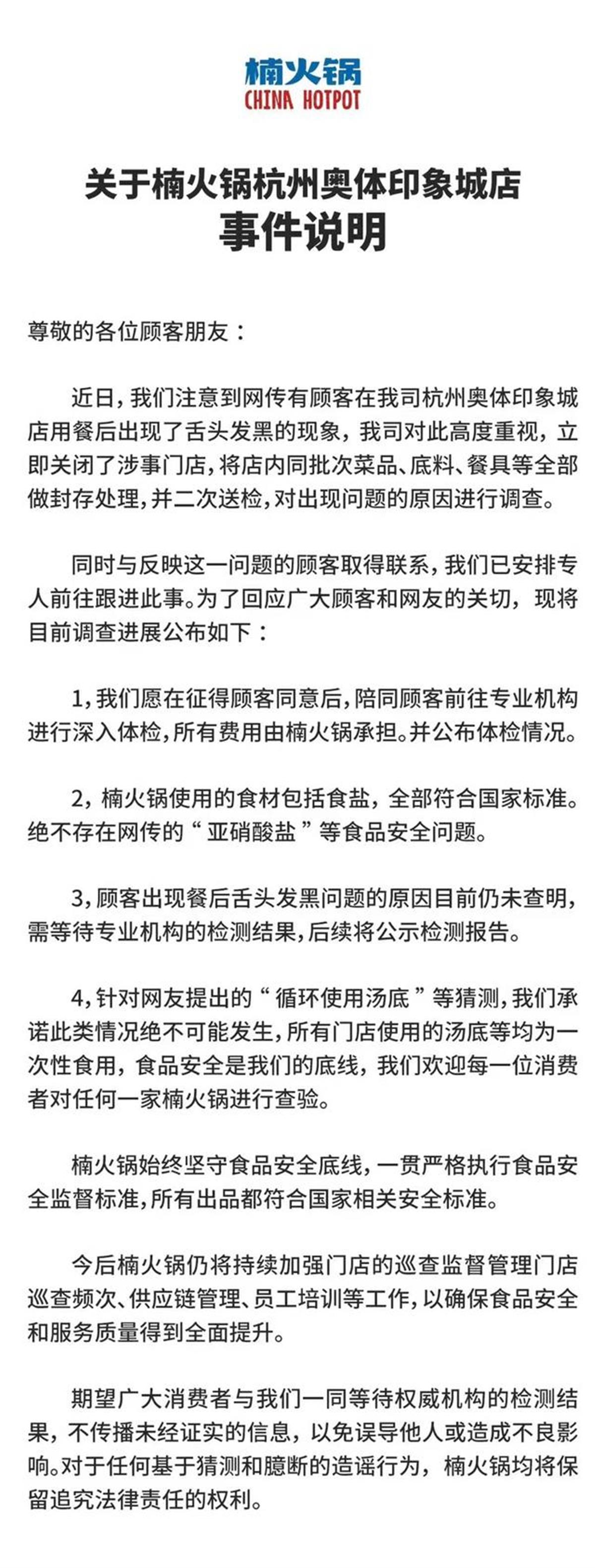
6月17日,楠火锅在微博发布相关说明称,针对网传有顾客在楠火锅杭州奥体印象城店用餐后出现了舌头发黑的情况,公司立即关闭了涉事门店,将店内同批次菜品、底料、餐具等全部做封存处理,并二次送检,对出现问题的原因进行调查。同时,公司与反映这一问题的顾客取得联系,已安排专人前往跟进此事。
楠火锅同时称,楠火锅使用的食材包括食盐在内全部符合国家标准,绝不存在网传的“亚硝酸盐”等食品安全问题。顾客出现餐后舌头发黑问题的原因目前仍未查明,需等待专业机构的检测结果,后续将公示检测报告。
针对网友提出的“循环使用汤底”等猜测,楠火锅在说明中称,“承诺此类情况绝不可能发生,所有门店使用的汤底等均为一次性食用,食品安全是我们的底线,我们欢迎每一位消费者对任何一家楠火锅进行查验。”
楠火锅官网显示,“楠火锅”品牌起源于1993年,号称川渝排队王,连续两年荣登重庆必吃榜,目前已在华北、华东、广东等地区开设公司。
母女称吃火锅后舌头变黑,楠火锅称此前回复铁锅原因不实
据此前媒体报道,6月13日,浙江杭州一女生发视频称和母亲在楠火锅吃饭后舌头变黑。消费者在视频中称“火锅店负责人打电话说,可能是因为铁锅的原因(导致舌头变黑)”。

6月15日,楠火锅在当事人发布的视频评论区向其道歉,“由于工作人员未经调查当即作出的不实回复,在此对您表示诚挚的歉意,对不起。”同时,针对当事人视频中的问题作出回复如下:事发之后,已安排工作人员与博主取得联系,积极沟通此事;会在获得博主及同行人同意后,安排工作人员陪同进行身体检查,就此产生的误工费等相关费用将由楠火锅品牌方承担;将把涉事门店锅底样品进行送检,同时也欢迎所有顾客留样送检,以便共同查明真相,给所有支持楠火锅的顾客一个交代。

记者采访到当事人,她表示,当天自己点的有牛蛙、土豆、豆芽、卤猪蹄、鸡脚、卤肥肠,觉得不应该有会染色的食物,且在评论区,她回复网友,第二天存在肚子疼的症状。

餐厅负责人解释称,可能是因为铁锅的原因,辣锅的辣椒跟铁锅在一块煮,时间久了就产生这个问题。
许多网友反映类似问题,难道都是铁锅惹的祸?
在上述视频评论区,不少网友都表示——自己吃完楠火锅出现了同样的问题。


对此,有网友表示,会不会是亚硝酸盐超标导致舌头变黑?
也有人表示,自己吃完火锅立刻就会肚子痛,不知道是什么情况。
吃完火锅为什么舌头会变黑?
据媒体报道,此前也有顾客吃火锅出现舌头变黑的情况,而商家的回应和此次如出一辙,都是铁锅发生反应。

专家分析:一般而言,用新的铁锅炒菜会令菜品变黑,因为其附着的防锈物质和加工时残留的表面铁质粉末会在炒菜时与蔬菜、调料产生化学反应使菜肴变黑。因此,新买的铁锅必须经过烤油处理之后才可以正常使用。
据浙大一院:亚硝酸盐中毒主要的特点是由于组织缺氧而引起的紫绀现象,会出现口唇、舌尖、指甲青紫。重症患者甚至眼结膜、面部乃至全身的皮肤都会呈青紫色。患者会头痛、头晕、乏力、心跳加速,嗜睡、烦躁、呼吸困难,甚至还会出现恶心、呕吐、腹痛、腹泻等消化道症状。严重的中毒者会昏迷、抽搐、大小便失禁,多脏器因为严重缺氧而衰竭导致死亡。
“黑色菜肴”对人体有害吗?专家表示,由铁锅中的铁与食物中的酸发生作用生成的物质,对人体影响不大。
极目新闻综合新京报、新闻晨报、白鹿视频、央广网、浙大一院、网友评论
