极目新闻记者 常怡
4月23日,由中国航天科工集团空间工程总体部主办的第一届“楚天”超低轨通遥一体星座终端设计大赛,在武汉国际会议中心开幕。来自国内知名高校、科研单位、商业公司的专家学者与参赛选手齐聚一堂,为探索更多的应用场景、促进超低轨通遥卫星技术的创新发展出谋划策。
大会旨在为探索新技术路径,切实解决用户需求,打通商业航天创新链、应用链、价值链、产业链,培育形成以超低轨通遥一体星座为核心的产业生态共同体,实现终端产业创新应用及产业化推广。

据悉,2023年7月,在第九届中国(国际)商业航天高峰论坛上,超低轨通遥一体星座重磅发布,作为聚焦落实创新驱动发展战略、构建新域新质空间基础设施、支撑强化战略性新兴产业布局、促进航天技术更好服务经济发展的典型项目,自发布以来受到社会各界的广泛关注。

比赛现场,选手们依托“楚天”通遥一体星座建设,心系社会民生,针对国土普查、环境监测、森林防火、应急救援等应用场景,从星载终端数据处理能力、星端直联通信效率、行业应用典型案例等多个方面对提案进行了汇报,提出了很多创新思维和独特见解。这些提案展现了各参赛队伍在超低轨星座应用领域的创新思路,为卫星遥感行业带来新的灵感和发展方向,为星座未来规模化部署下的用户提供了可行的解决方案。
同时,在比赛中还涌现出一批青春力量。比赛的主办方,空间工程总体部专家团队中有多人参与了本次大赛的筹划和组织,“雨燕”青年突击队始终活跃在科研生产攻坚第一线。
在评审阶段,专家学者对提案的可行性、创新性等方面进行提问,并对后续方案优化提出指导和建议,帮助参赛选手进一步明确方向,完善方案。
极目新闻记者从现场获悉,本次终端设计大赛的优秀方案将被优先采纳进入业务验证系统用户端方案设计中,通过设计评审后将投产正样产品,随业务验证系统卫星共同开展即时遥感应用示范。
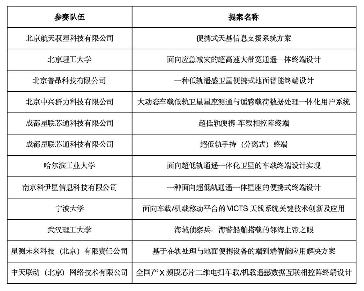
初赛结果如下:

(因最终分数有3家并列,取前12名进入最终决赛)
