7月2日,中国足协官网公布聘任足球社会监督员的名单,共41人。其中包括社会代表21人,球迷代表10人,媒体代表10人。之前呼声颇高的“退钱哥”何胜并未出现在该名单上。
中国足协公布聘任足球社会监督员名单(图片来源:中国足协官网)
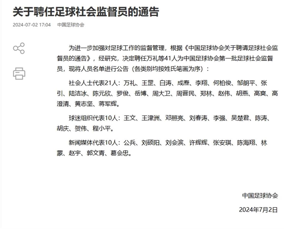
全部人员名单如下:社会人士代表21人:万礼、王罡、白涛、成焘、李翔、何柏俊、邹朗平、张引、陆洁冰、陈元欣、罗俊、岳博、周大卫、周晋民、郑林、赵伟、胡燕、高爽、高澄清、黄志坚、蒋军辉。
球迷组织代表10人:王文、王津洲、邓照亮、刘春涛、李强、吴楚君、陈涛、胡庆、贺伟、程小平。
新闻媒体代表10人:公兵、刘硕阳、刘会滨、许辉辉、张安琪、陈海翔、林蒙、赵宇、郭文青、葛会忠。
据此前报道,3月28日,中国足协发布《关于聘请足球社会监督员的通告》(以下简称《通告》),拟面向全国公开聘请足球社会监督员。
《通告》称,为进一步加强对足球行业的监督管理,提高足球工作的透明度,促进足球事业的健康发展,中国足协面向全国新闻媒体、球迷组织聘请监督员若干名;面向足球职业联赛赛区所在城市邀请纪检监察部门代表、人大代表和政协委员若干名作为监督员参与监督工作。
“退钱哥”个人微博截图
《通告》发布后,“退钱哥”何胜发文:“吃个饭的工夫,看到一群人@我,我以为我又说错啥话了呢,早上看到这条新闻了,当时也没在意,后面看到很多人在评论区给我留言的,我慎重考虑了一下,决定报名试试,如果有幸选上,为中国足球做一点力所能及的事情,一定尽心尽力,不随波逐流。”
资料显示,网红“退钱哥”,本名何胜,原籍新疆,大学毕业后留在四川工作,是一名结构工程师。作为一位资深的国足球迷,何胜一直以来都是国足的坚定支持者。
“退钱哥”何胜(@何胜0423)
2016年10月6日在西安举行的2018年俄罗斯世界杯亚洲区预选赛12强赛,国足0∶1败给叙利亚队。赛后一名女记者将话筒递给一位身穿中国队红色球衣、围着球迷围巾的先生。当时,正值该先生情绪最激动的时候,他对着话筒怒吼:“对得起我们吗?XXX,退钱!”视频经网络传播后,短短几个小时就获得5000多万次播放量。网友也将其称之为“退钱哥”。
目前,何胜在各社交平台的粉丝数量已经超过百万,他本人也经常分享自己观赛的视频。
极目新闻综合中国足协官网、奔流新闻、“退钱哥”账号
