极目新闻记者 陈洋洋
4月17日,在某体育论坛APP流传一张通知截图,“中国嵩山少林寺组织全寺僧众集中观看NBA季后赛”。帖文发出后,许多网友对该通知的真实性表示质疑。
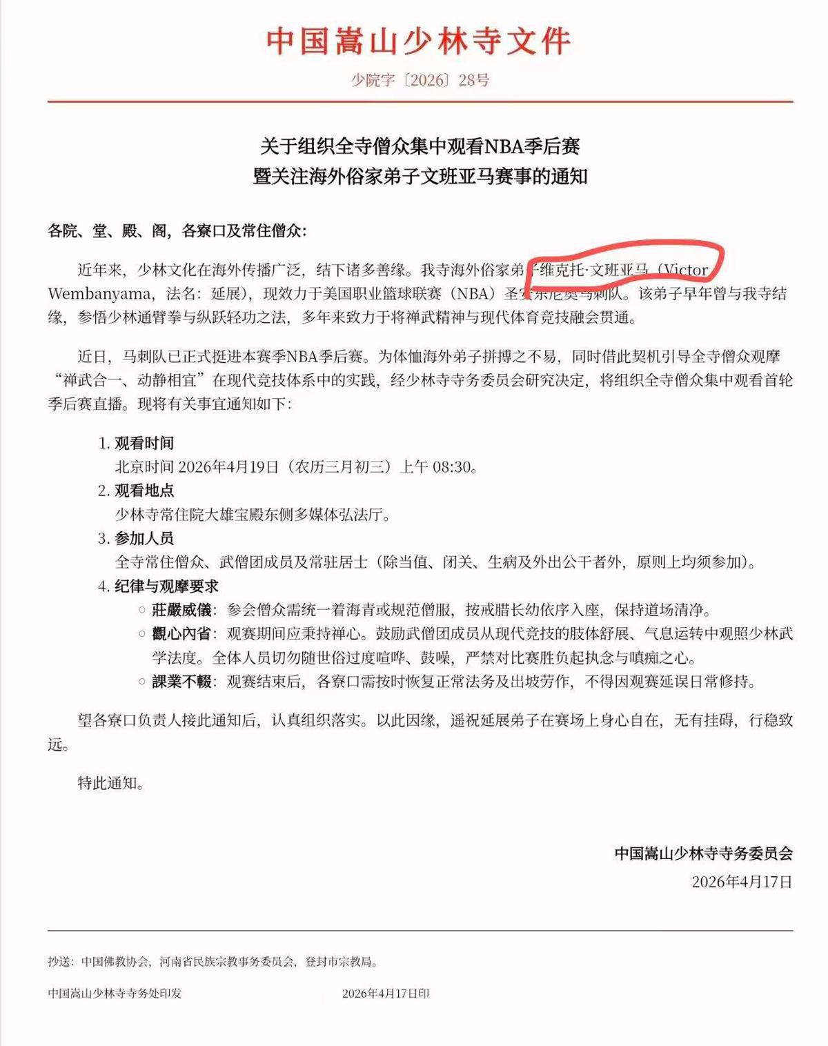
网传少林寺将组织僧众观看NBA
17日下午,极目新闻记者就此事联系少林寺客堂,工作人员表示,未收到所谓“集中观看NBA比赛”的通知。
网传图片显示,该通知由中国嵩山少林寺寺务委员会发出,其中写道:我寺海外俗家弟子维克托·文班亚马现效力于马刺队。近日,马刺队正式进入NBA季后赛,寺务委员会决定组织全寺僧众观看首轮季后赛直播。
据媒体此前报道,2025年6月,NBA球员文班亚马曾在少林寺“进修”多日,之后回到球队,他也多次提及自己在少林寺的经历。
文班亚马曾在少林寺“进修”
不过,细心的网友发现该通知有多处错误:马刺队季后赛的比赛时间实际为北京时间4月20日上午,而通知所述为4月19日上午。此外,该通知的字体、多处表述及格式均不符合公文规范。
4月17日,记者就此事向嵩山少林景区核实,工作人员表示不了解情况,需向少林寺方核实。随后,记者以游客身份联系少林寺客堂咨询,工作人员表示并未收到该通知。
