极目新闻记者 柳之萌
因一条“不会杀猪求助”视频走红,重庆合川的呆呆被网友戏称为2026年“闯祸”第一人,一场千人自发帮忙的“刨猪宴”热潮席卷全网。而热潮退去后,令人啼笑皆非的一幕出现——二手交易平台上,竟有人公然售卖“呆呆家的土”,标价从66.66元至888元不等。

1月19日,极目新闻记者在二手交易平台看到,一位IP定位重庆的卖家挂出商品,宣称是“呆呆家土特产,自己亲手摸过的,加持过”,还标注“数量不多,一人一两”,售价高达888元。记者尝试联系该卖家,页面弹出智能回复:“我现在不在,需要直接拍,不支持退换货!不讲价,一人一两888!这个是特殊产品,信则灵不信则不灵!自己斟酌!”

在社交平台上,不少当地网友发布的视频显示,有人手持锄头在呆呆家门口挖土,也有人提着袋子装土。相关截图显示,这些“呆呆家的土”售价不一,例如“66.66元5斤”“128元一坨”等。卖家还打出噱头,称其为“转运土”“风水宝地富贵土”,宣称“适合种花种菜,量大可物流”。

据封面新闻报道,记者曾私信几位卖家了解情况。其中一位回复称:“166这个数字很吉利,(这个土)保您买回去,今年顺风顺水。”当被问及如何保证土确实来自呆呆家,以及销售是否合规时,对方表示:“合规的,我可以去现场挖,拍视频给你。下午有几个人要,我一起去挖。”
相关平台工作人员回应称,目前平台公约尚未明确禁止此类商品的销售。
1月19日,呆呆所属的当地村委会工作人员向极目新闻记者表示,已听闻此事,但并未亲眼见到有人挖土售卖。该工作人员同时透露,最近呆呆家门口的人流量已明显减少,加之这两天持续降雨,现场已恢复平静。

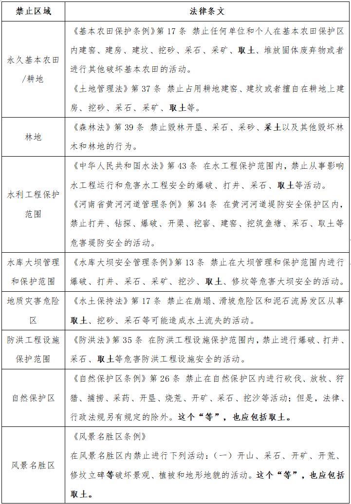
针对这一现象,法律层面也存在争议。广东哲清律师事务所主任律师马俊哲分析指出,首先,如果该泥土不是呆呆家的,那么卖家涉嫌欺骗;其次,在二手交易平台上公开标价销售“呆呆家的土”,无论其初衷是否为娱乐或跟风,该行为都已超出了个人处理闲置物品的范畴,进入了经营性活动领域。由于卖家几乎不可能持有开采和销售沙土矿产资源的合法许可,如果泥土含量或金额较大,则极有可能被认定为违法。
河南泽槿律师事务所主任付建认为,卖家宣称呆呆家的土是发财土能转运等,构成虚假宣传以及欺诈,并且带有封建迷信内容,违反《中华人民共和国消费者权益保护法》《中华人民共和国广告法》规定,经营者提供商品或者服务有欺诈行为的,应当按照消费者的要求增加赔偿其受到的损失,增加赔偿的金额为消费者购买商品的价款或者接受服务的费用的三倍;商家可能面临由市场监督管理部门责令停止发布广告、罚款,情节严重的,并可以吊销营业执照的行政处罚。并且利用迷信行为售卖商品本就有违社会公德,且涉嫌宣传迷信活动,消费者应当理性对待这种封建迷信行为,自觉抵制这类商品。
