极目新闻客户端

从7毛到8.5元,一根东北玉米到底该卖多少钱

界面新闻 2022-10-01 15:58:27 阅读量:

关于“一根东北玉米到底该卖多少钱”的争论还在继续。继东方甄选之后,河南省一家知名零售企业胖东来也被质疑高价售卖东北玉米。

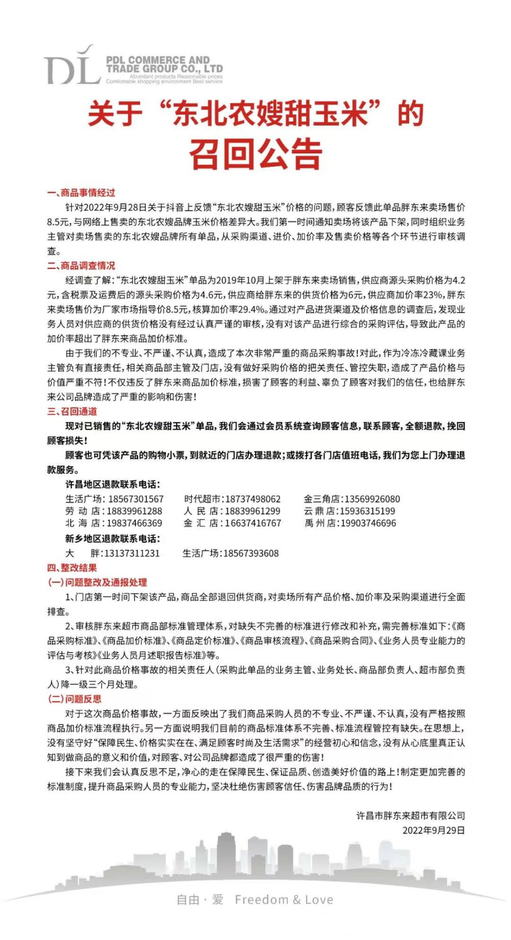
9月29日,超市运营商胖东来发布一则召回东北农嫂甜玉米的公告,表示因顾客反馈此单品在胖东来卖场售价8.5元,与网络上售卖的东北农嫂品牌玉米价格差异大,因此下架审核调查,并为顾客全部退款。

此前,因主播辛巴和东方甄选的价格争论,“6元玉米”供应商“东北农嫂”一夜间成为颇受众人关注的农产品品牌。

在东方甄选董宇辉直播间中,350g东北农嫂玉米以6元被出售,随后辛巴在直播间中指出玉米批发价只有7毛,斥责东方甄选暴利销售。此后不断有玉米农户站出现身说法,二者争论最终以辛巴道歉告一段落。

同样被“高价玉米”砸中的胖东来发布公告称,东北农嫂甜玉米的供应商源头采购价格为4.2元,含税票及运费后的源头采购价格为4.6元,供应商给胖东来的供货价格为6元,供应商加价率23%,胖东来卖场售价为厂家市场指导价8.5元,核算加价率29.4%。调查后发现,业务人员对供应商供货价格没有经过认真严谨的审核及综合采购评估,导致此产品的加价率超出了胖东来商品加价标准。

胖东来公告

几日前,自称东方甄选玉米供应商的东北农嫂在自有直播间中,以3.6元价格出售该品牌玉米。东北农嫂主播在直播间中表示,“这个玉米卖了十多年了,就因为跟某个品牌合作了,以后我们再也不能卖了?”

但随后,东北农嫂的麻烦也接踵而至。

先是被网友指责“背刺”东方甄选,也有消费者将在东北农嫂直播间购买的玉米与东方甄选直播间的玉米进行对比,发现前者净含量是200g一个,换算后比东方甄选6元350g玉米还贵。

不仅胖东来,东方甄选直播间也下架了东北农嫂玉米,理由是“产品的产量不是固定的,只要厂家有产能,会尽快上架商品链接的”。随后,东北农嫂抖音直播间的玉米也被全部下架。

东北农嫂商标持有方为吉林省农嫂食品有限公司,界面新闻记者查阅国家企业信用信息公示系统发现,企业成立于2012年7月26日,注册资本为1500万元。

董宇辉在东方甄选直播间

所以,从7毛到8.5元,玉米的价格到底值多少钱?

一位抖音农业博主刘美娜算过一笔账:鲜食黏玉米从收获至到家不能超过4小时,必须是交通便利、地块大、能上大型收割机的田地,在五常市八家子乡这样的地块土地承包费在1800-2000元一亩,一亩地可以种4000株,光这一项费用成本已达5毛钱一穗。

此后整个链条成本还包括,农机、加油钱、维护费用、人工、种子化肥、利润,至此原苞米棒的成本已经达到1.5到1.7元,以及后续的打包发货等等仍然需要费用。

界面新闻记者在对全国多地农户采访调查后,基本证实刘美娜的说法。根据地域的不同,农产品品种、口感有很大差异,在不少农村地区,玉米主要是作为猪饲料,售价也较低。而优质鲜食玉米成本,从田地收购价格基本在2元一穗,加之后期加工、物流等费用,成本可达到4元。

“根据产区的不同,(农产品)品种不同、产量不同、口感不同,它的价格也不同,别把所有农产品混为一谈,抛开品质谈价格就是耍流氓,”刘美娜称。

责任编辑:刘玉琴