极目锐评|教师招聘笔试缺考者竟入围面试,别在民众眼皮子底下玩猫腻
极目新闻 2022-07-26 14:31:59 阅读量:

极目新闻评论员 屈旌

7月26日,一位参加2021年河南开封祥符区教师招聘考试的考生向极目新闻反映,这次招聘要经过笔试和面试,但有笔试缺考者竟入围了面试。据悉,目前当地正在对此进行调查。(据7月26日极目新闻)

近年来,教师再度成为热门职业,报考教资的人数年年攀升,各地的教师招聘竞争也日渐激烈,经常出现扎堆报考的现象。教师招聘与寻常招聘不同,不仅关乎求职者的前途,更与一地一校的教师队伍建设,教育质量提升息息相关,必须要公平、公正、公开地进行,容不下半点的徇私舞弊,滥用职权。

考生的笔试成绩,其中江某某、彭某某、聂某某“缺考”,却依然进入面试名单 (图源:祥符区人民政府官网)

这也是为什么,教师招聘必须充分考虑各类廉洁风险,从编制计划,招考程序,考试纪律,回避制度,考官遴选等各个方面,去查漏补缺,筑牢防线。而先笔试再面试,是最基本的考试流程,笔试考基础知识和专业能力,面试看仪态表达和思维品质,如果笔试没过,说明不具备与岗位匹配的基本素质,还需要继续学习提高,当然就不会有面试的机会。这也是因为,相对于面试来说,笔试更加客观公正,更能使人信服,笔试成绩在招聘中应该成为更重要的依据。

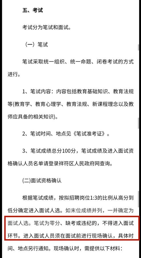
而且,此次公开招聘教师的简章写得清清楚楚,根据笔试成绩,按拟招聘岗位1:3的比例从高分到低分确定进入面试人选,笔试为零分、缺考或违纪的,不得进入面试环节。也就是说,笔试成绩是进入面试的唯一参考依据,不存在其他的擢选渠道,那么,连笔试都没有考的人,为何出现在面试名单,难道是有“复活卡”不成。

这次问题的暴露,是考生们对比两份名单发现的,江某某、彭某某、聂某某三名考生笔试标明了缺考,在面试名单中却赫然榜上有名。也就是说,这个是稍微认真一点就能发现的问题,为什么招聘单位在发布名单之前没有发现?如果这是个低级失误,说明相关单位在进行招聘工作时马虎敷衍,态度草率;如果是有意为之,特殊对待,那是不是太低估考生和公众的发现和判断能力?

2021年开封市祥符区公开招聘教师简章明确规定,笔试缺考不得进入面试环节 (图源:祥符区人民政府官网)

公开的教师招聘不是什么“氪金”的游戏,当然不能有“金手指”“复活卡”,各个程序规定是怎么样,就应该不折不扣地完成,全流程监督到位,随时经得起公众质疑和检验。笔试缺考者的名字,是谁放进面试名单的,追根溯源一下,相信真相不难查明。但更重要的是,这么明目张胆地“犯错”,根由何在,底气何来,如何杜绝,如何预防。

需要重申的是,教师招聘,包括其他一切公职的公开招聘,都受到社会的极大关注。从笔试到面试再到最后招聘,每一个环节的核查和公示必不可少,这既是保证公平的重要手段,也是社会进步的重要体现。要相信,任何纰漏和问题,都逃不过群众雪亮的眼睛,而任何违规不当之举,都是对公信力的耗损和资源的浪费,一定会被追究问责。所以,让招聘在阳光下进行,让监督抓铁留痕产生实效,千万不要妄想在民众眼皮子底下玩猫腻。

责任编辑:张杰妮